HOME   LIST
‹–   –›

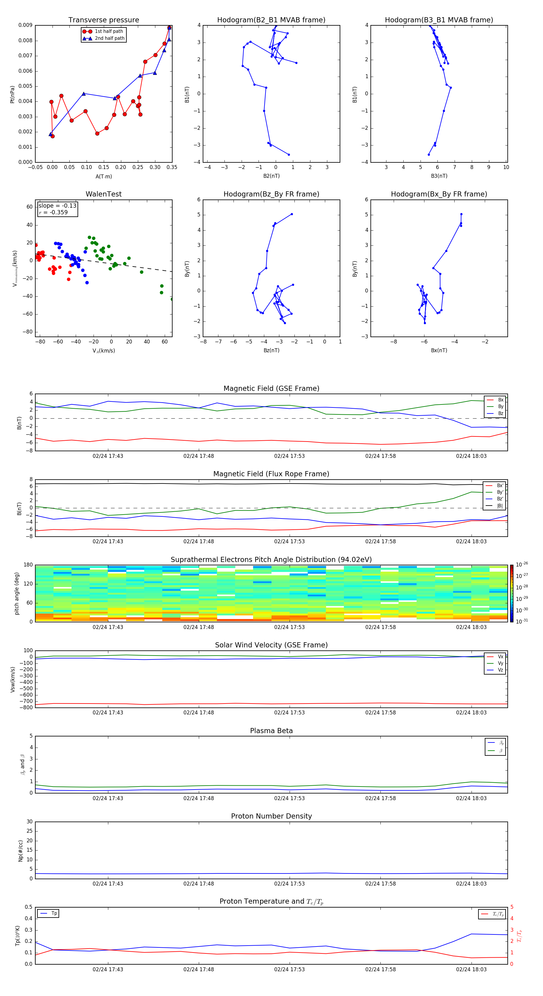
Flux Rope in 2000

Flux Rope Event 2000-02-24 17:39 ~ 2000-02-24 18:05 (27 minutes)


plot