HOME   LIST
‹–   –›

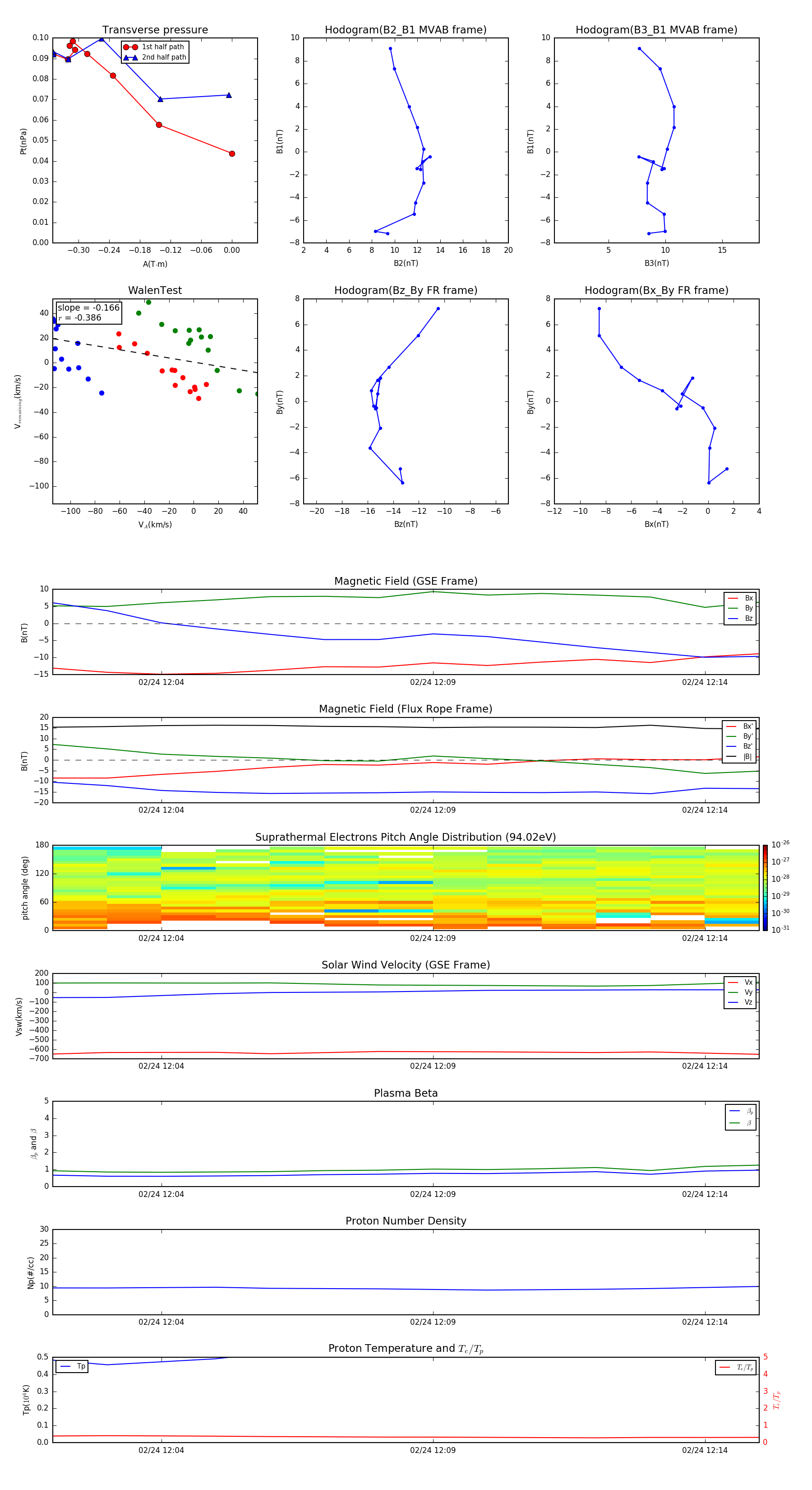
Flux Rope in 2000

Flux Rope Event 2000-02-24 12:02 ~ 2000-02-24 12:15 (14 minutes)


plot