HOME   LIST
‹–   –›

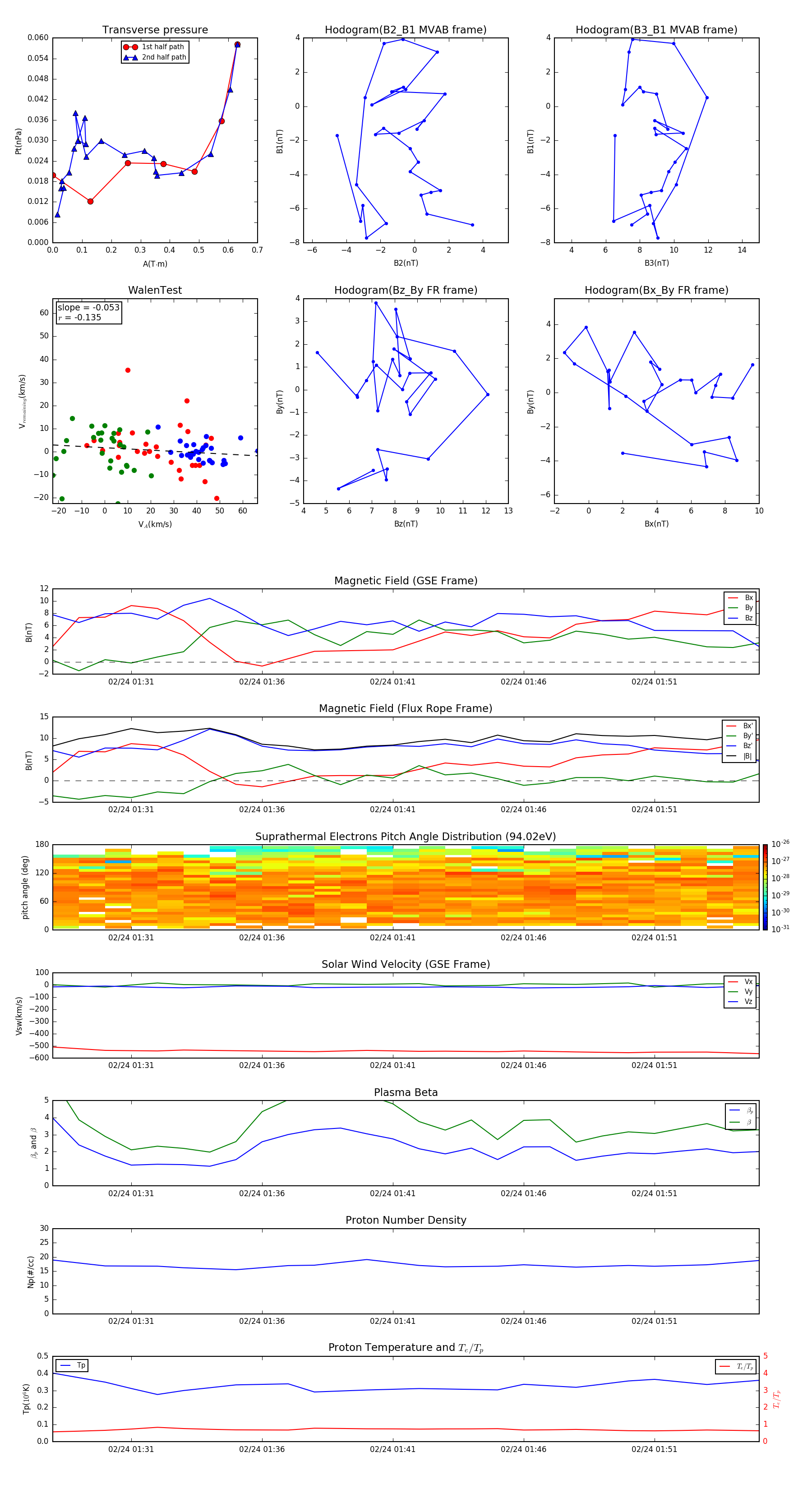
Flux Rope in 2000

Flux Rope Event 2000-02-24 01:28 ~ 2000-02-24 01:55 (28 minutes)


plot