HOME   LIST
‹–   –›

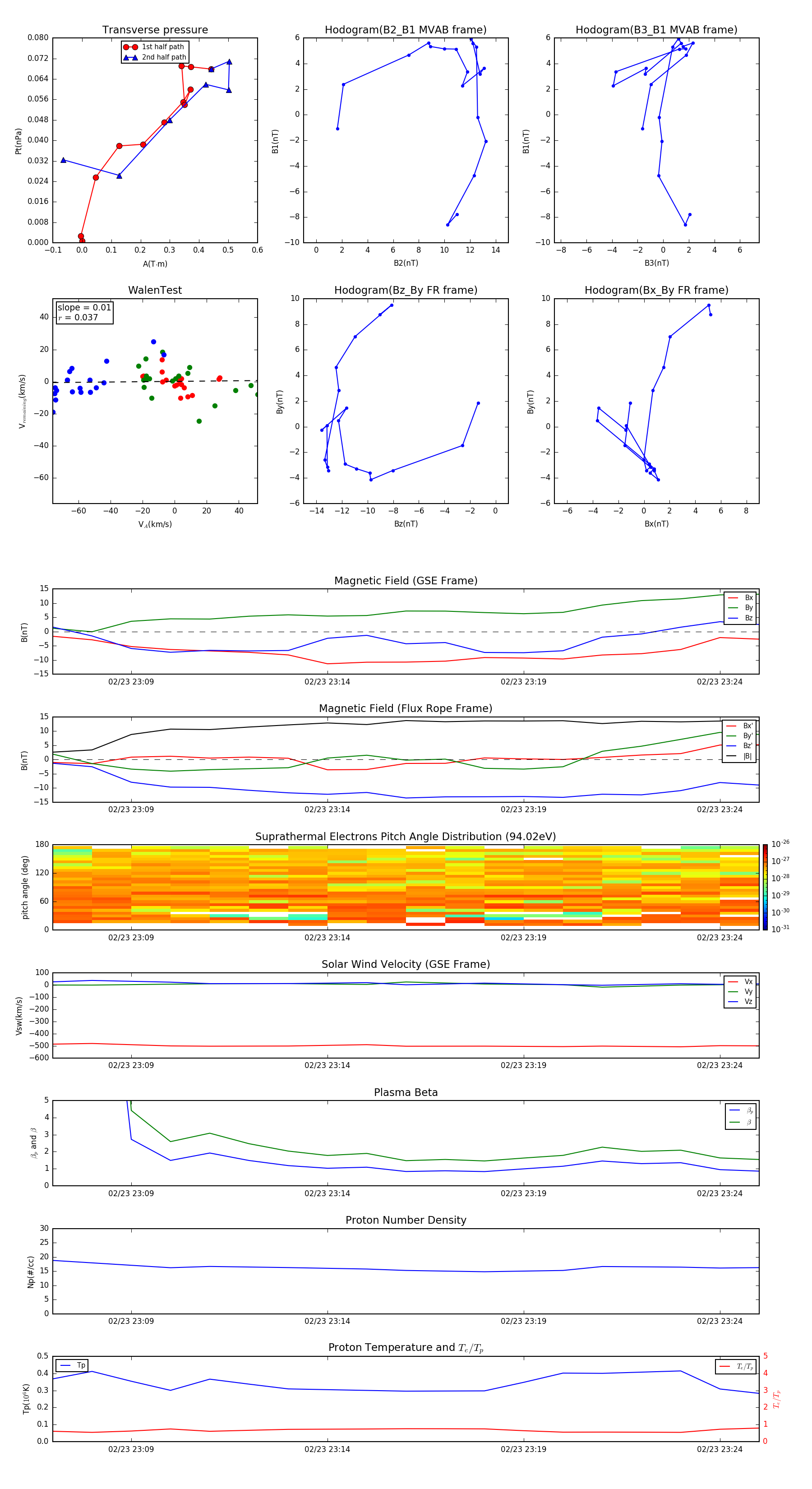
Flux Rope in 2000

Flux Rope Event 2000-02-23 23:07 ~ 2000-02-23 23:25 (19 minutes)


plot