HOME   LIST
‹–   –›

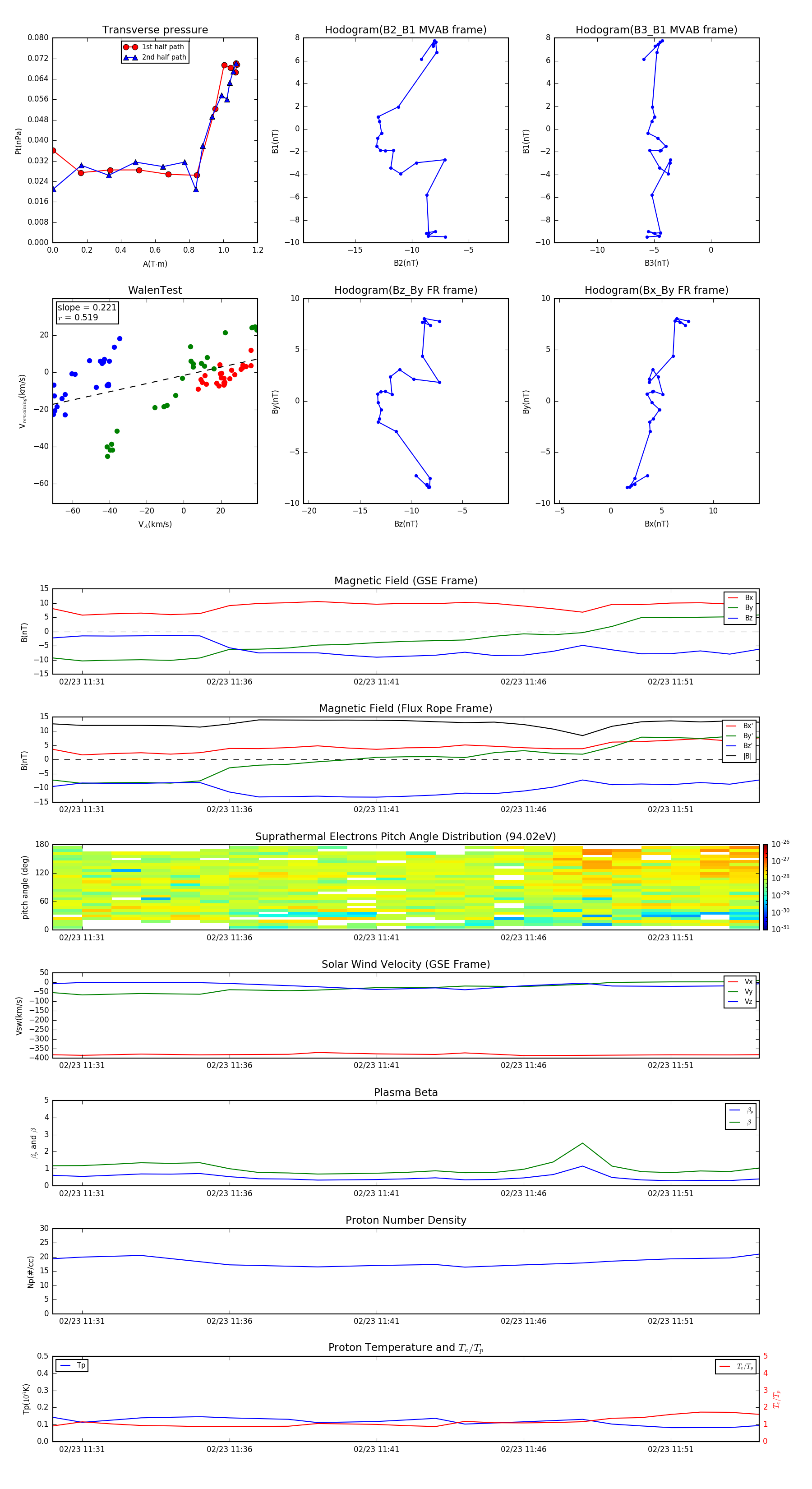
Flux Rope in 2000

Flux Rope Event 2000-02-23 11:30 ~ 2000-02-23 11:54 (25 minutes)


plot