HOME   LIST
‹–   –›

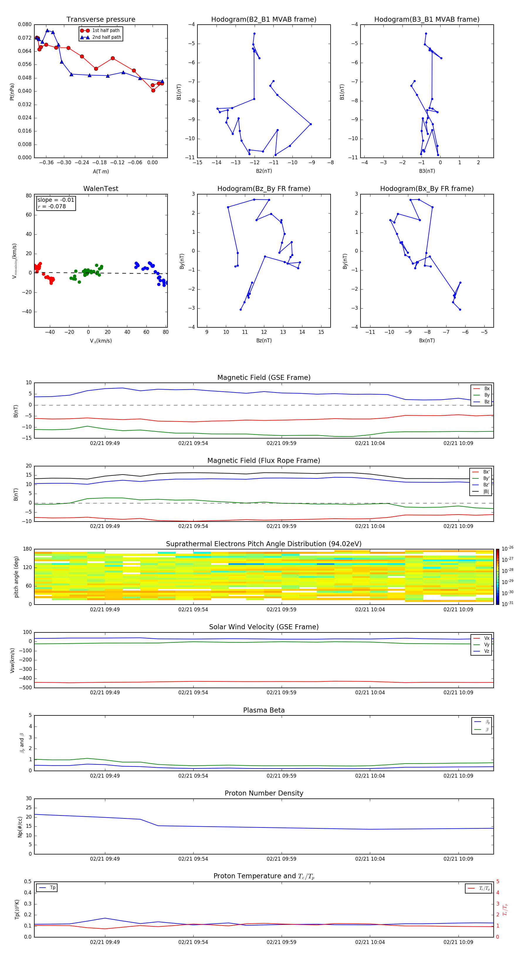
Flux Rope in 2000

Flux Rope Event 2000-02-21 09:45 ~ 2000-02-21 10:11 (27 minutes)


plot