HOME   LIST
‹–   –›

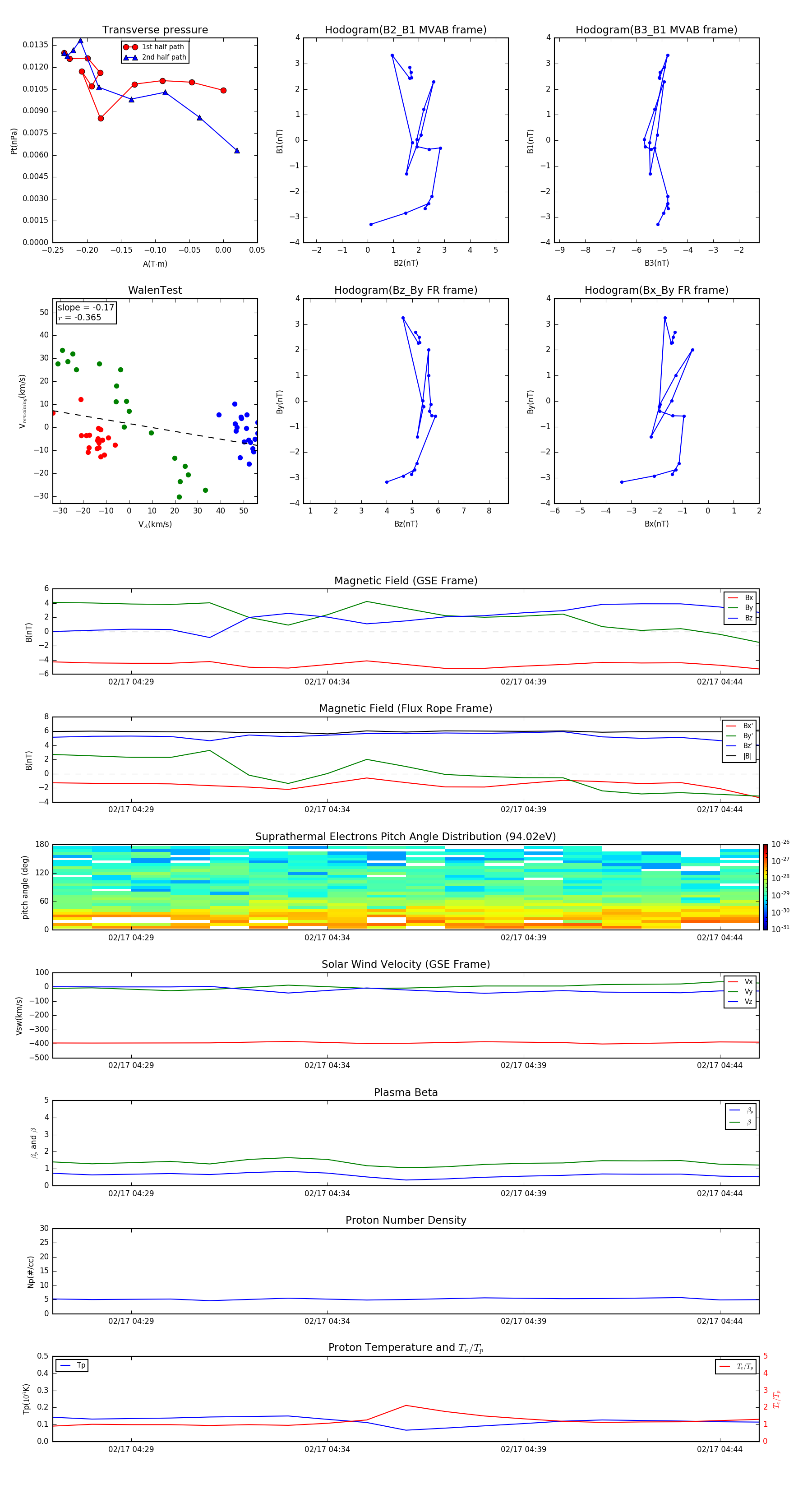
Flux Rope in 2000

Flux Rope Event 2000-02-17 04:27 ~ 2000-02-17 04:45 (19 minutes)


plot