HOME   LIST
‹–   –›

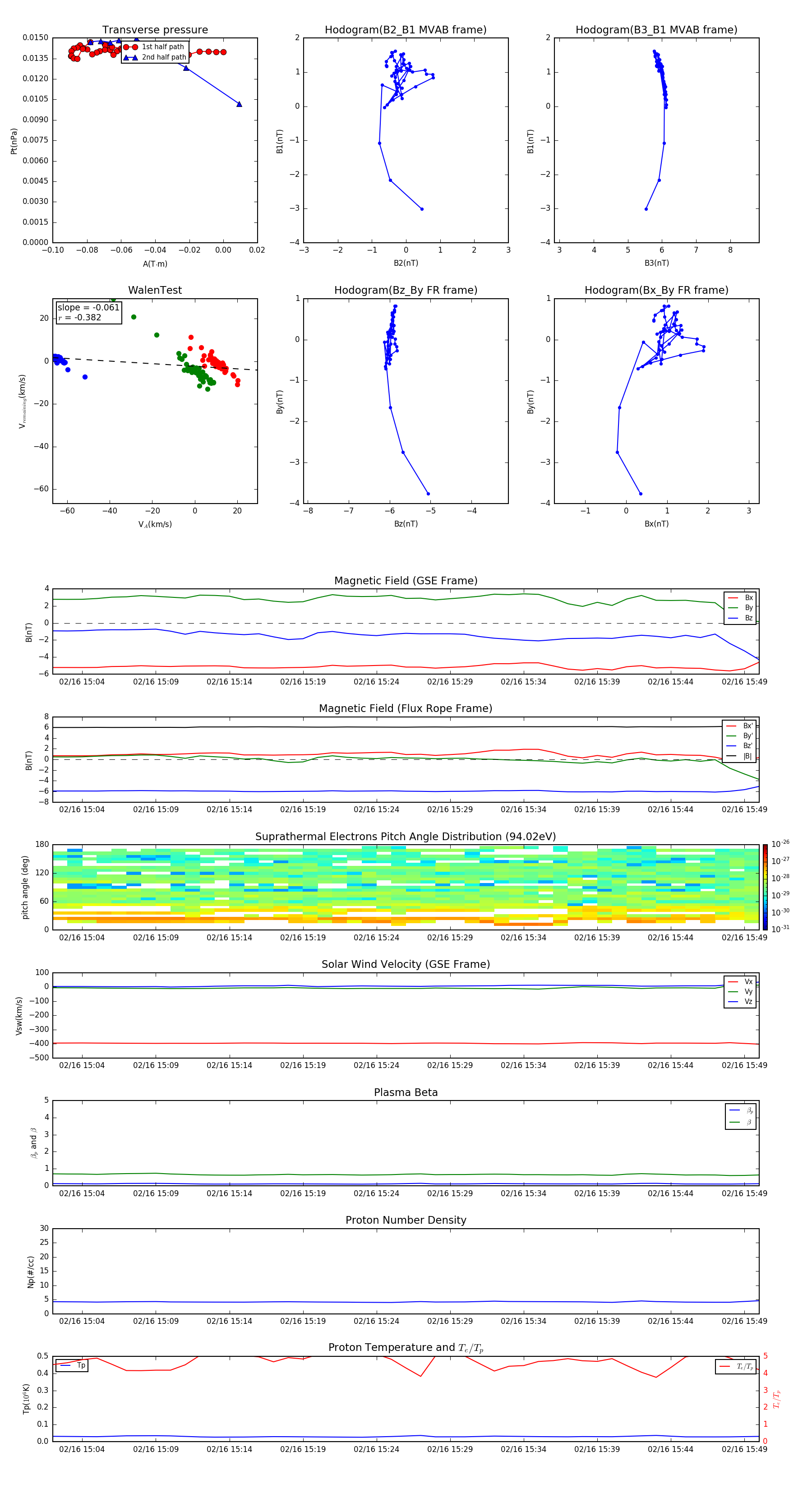
Flux Rope in 2000

Flux Rope Event 2000-02-16 15:02 ~ 2000-02-16 15:50 (49 minutes)


plot