HOME   LIST
‹–   –›

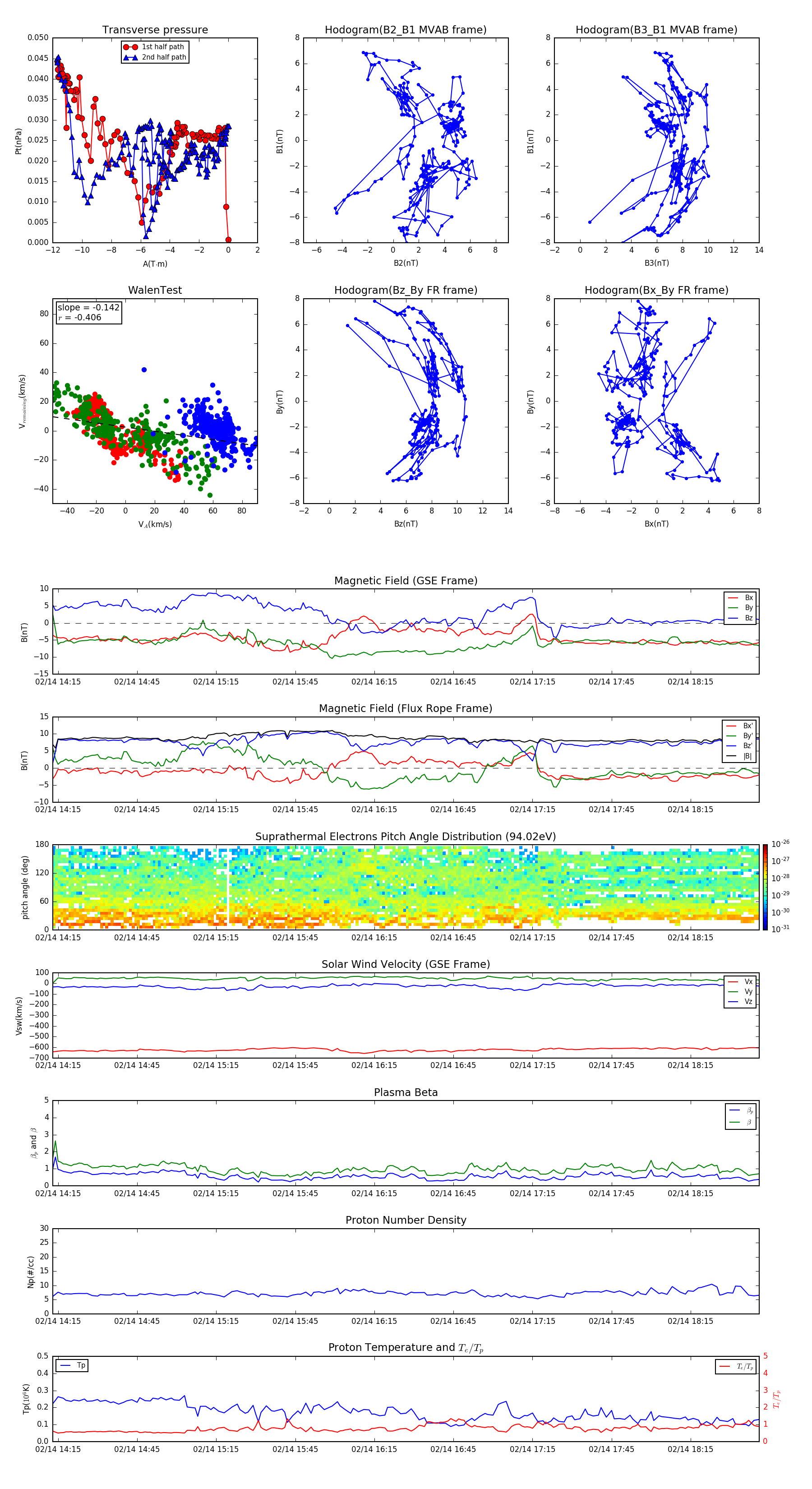
Flux Rope in 2000

Flux Rope Event 2000-02-14 14:13 ~ 2000-02-14 18:41 (269 minutes)


plot