HOME   LIST
‹–   –›

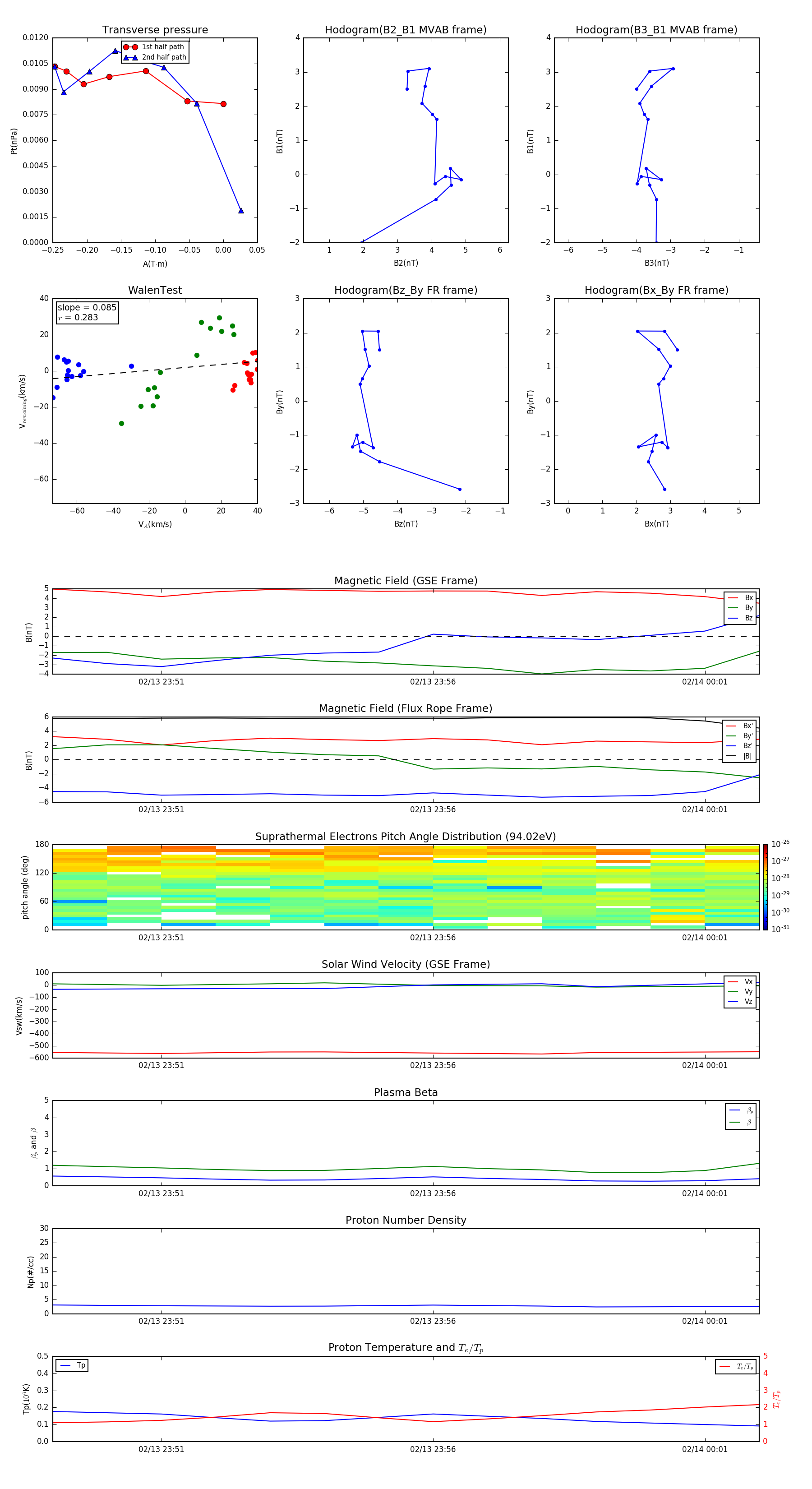
Flux Rope in 2000

Flux Rope Event 2000-02-13 23:49 ~ 2000-02-14 00:02 (14 minutes)


plot