HOME   LIST
‹–   –›

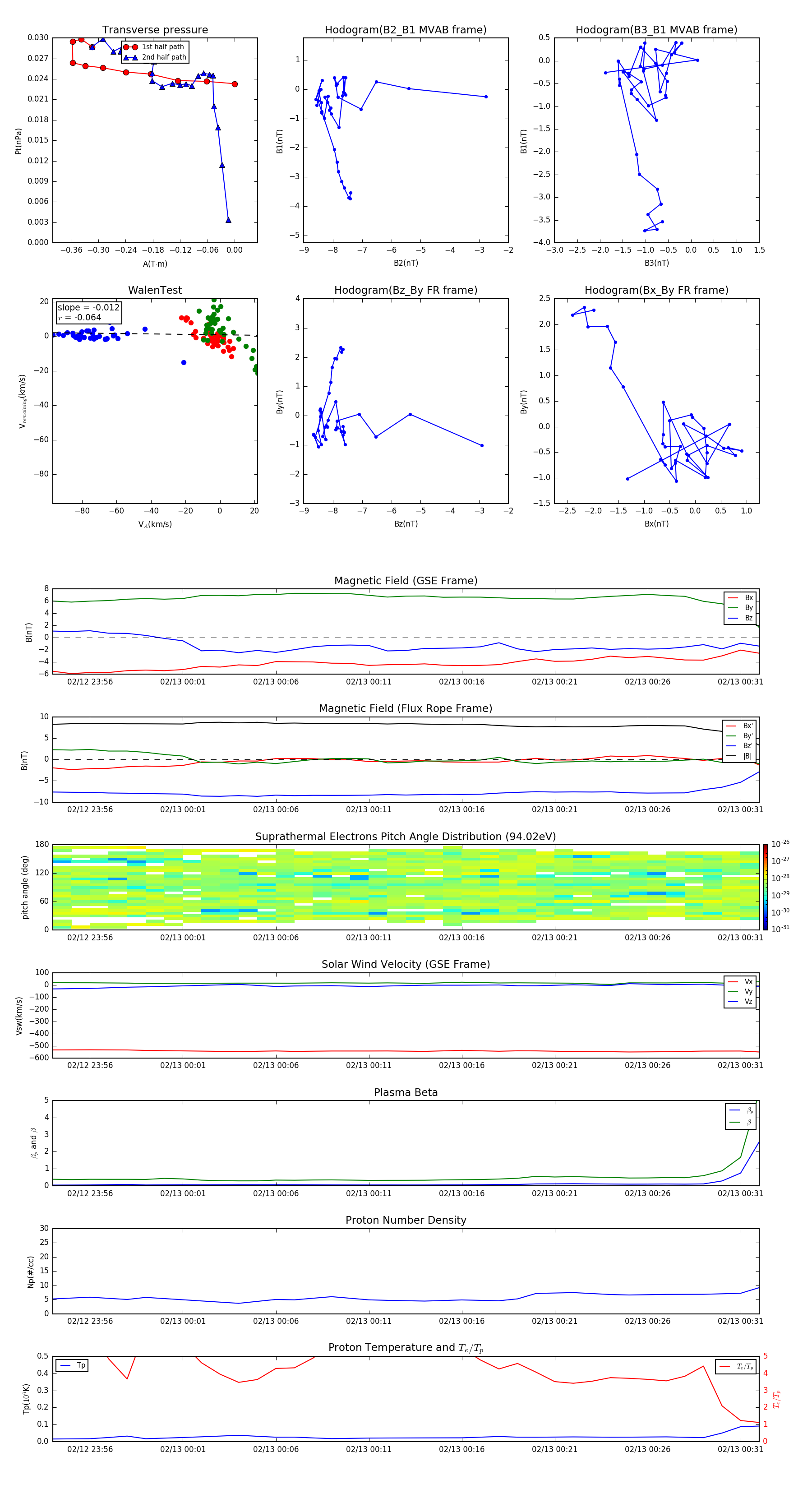
Flux Rope in 2000

Flux Rope Event 2000-02-12 23:54 ~ 2000-02-13 00:32 (39 minutes)


plot