HOME   LIST
‹–   –›

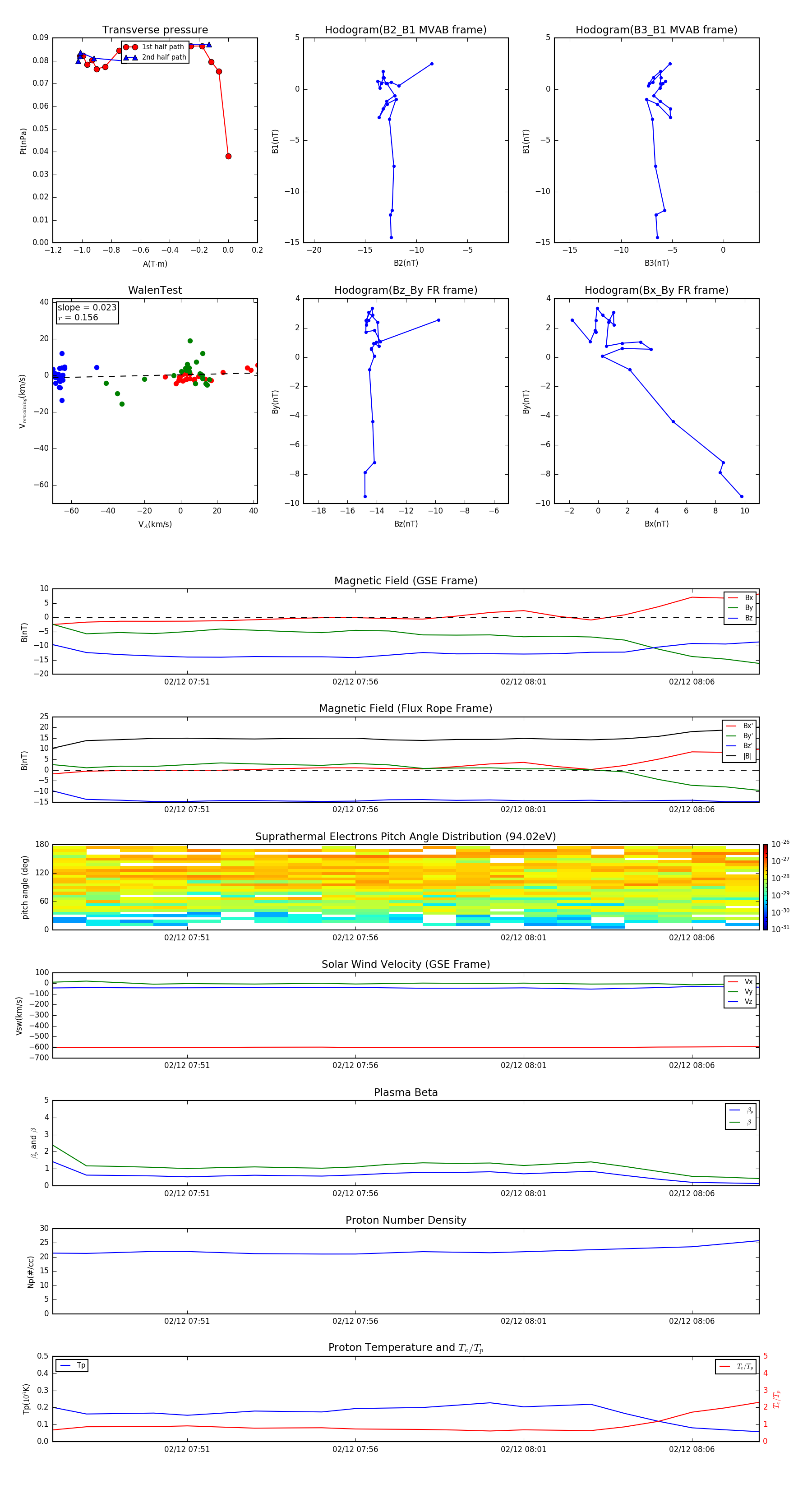
Flux Rope in 2000

Flux Rope Event 2000-02-12 07:47 ~ 2000-02-12 08:08 (22 minutes)


plot