HOME   LIST
‹–   –›

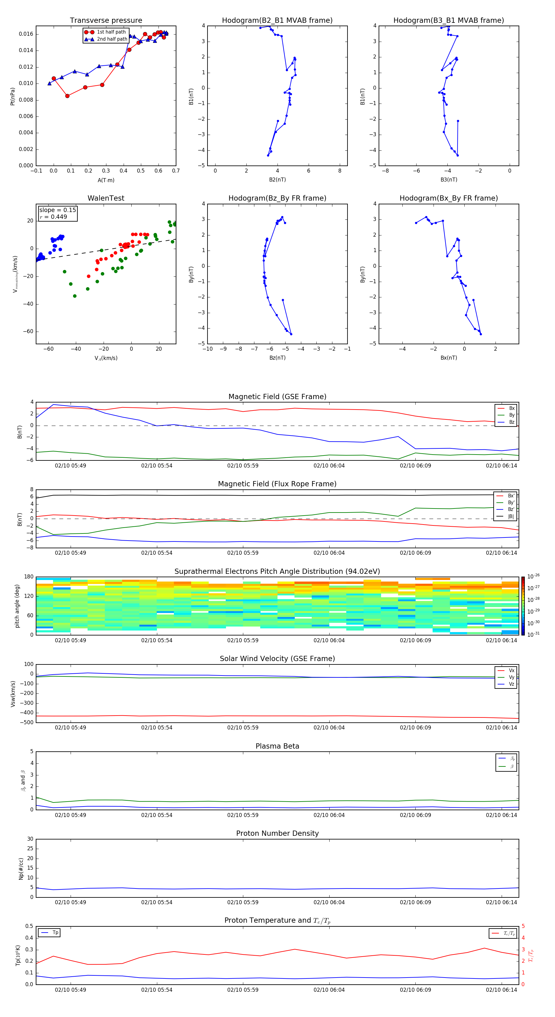
Flux Rope in 2000

Flux Rope Event 2000-02-10 05:47 ~ 2000-02-10 06:15 (29 minutes)


plot