HOME   LIST
‹–   –›

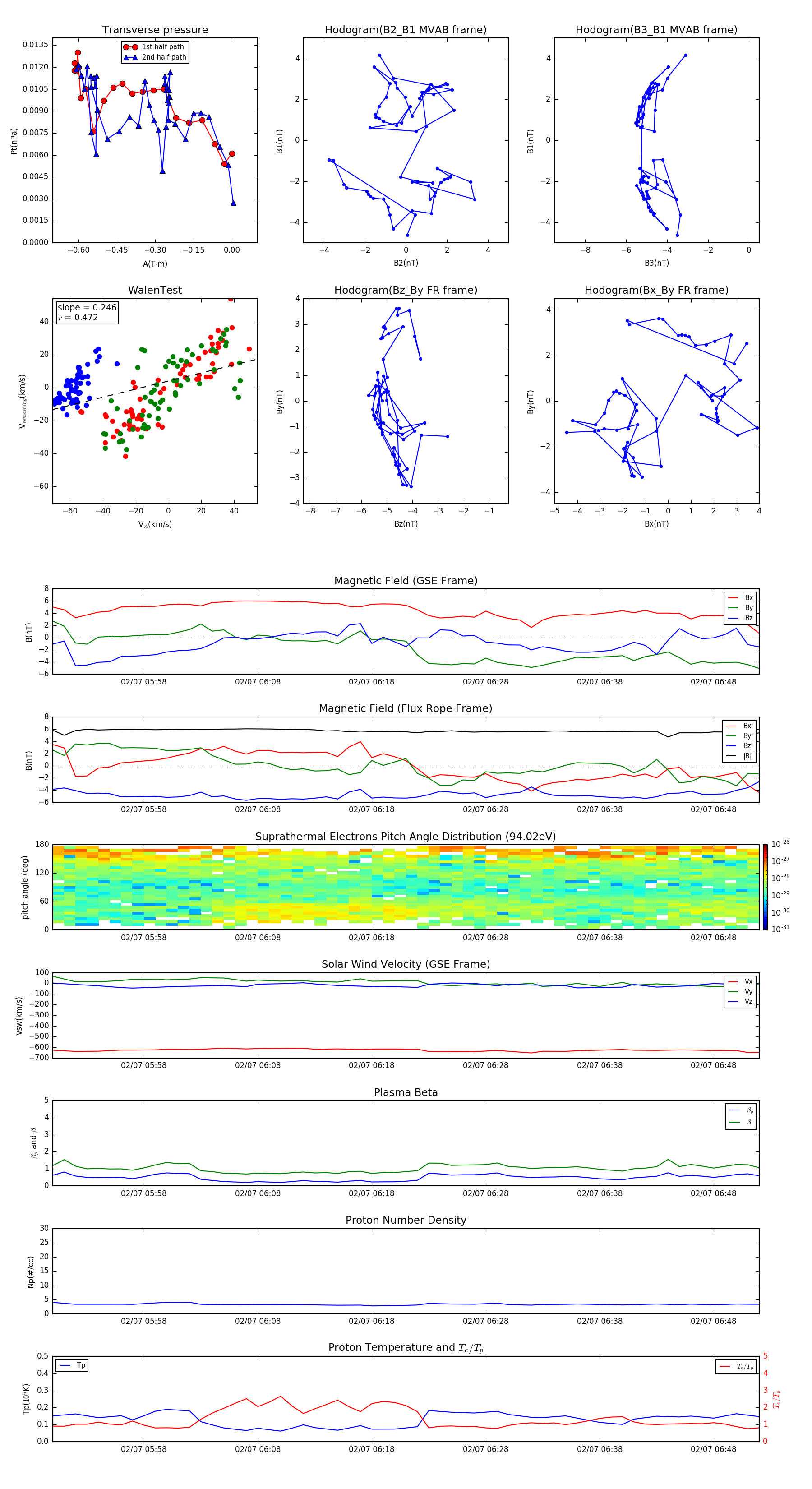
Flux Rope in 2000

Flux Rope Event 2000-02-07 05:50 ~ 2000-02-07 06:52 (63 minutes)


plot