HOME   LIST
‹–   –›

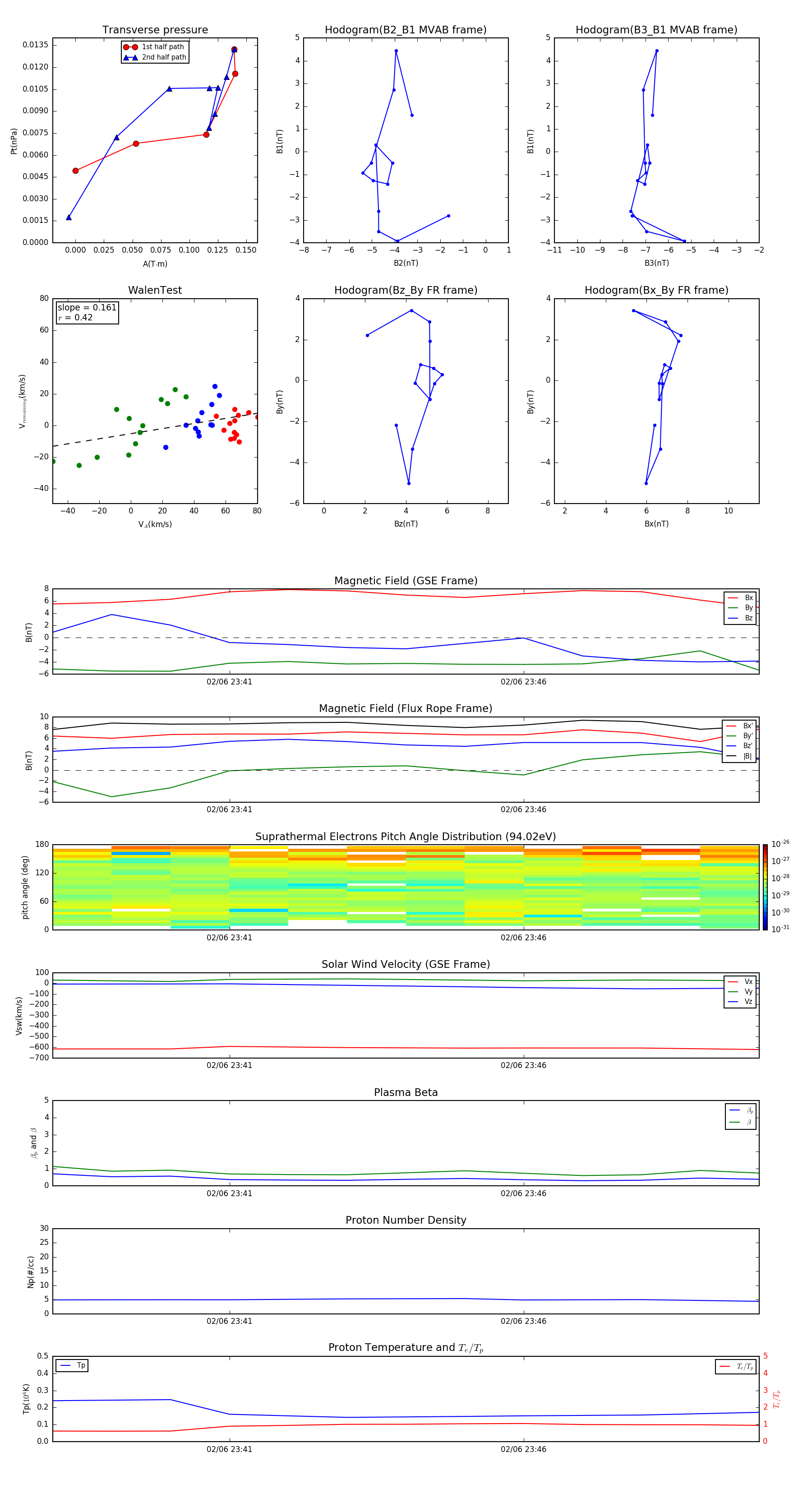
Flux Rope in 2000

Flux Rope Event 2000-02-06 23:38 ~ 2000-02-06 23:50 (13 minutes)


plot