HOME   LIST
‹–   –›

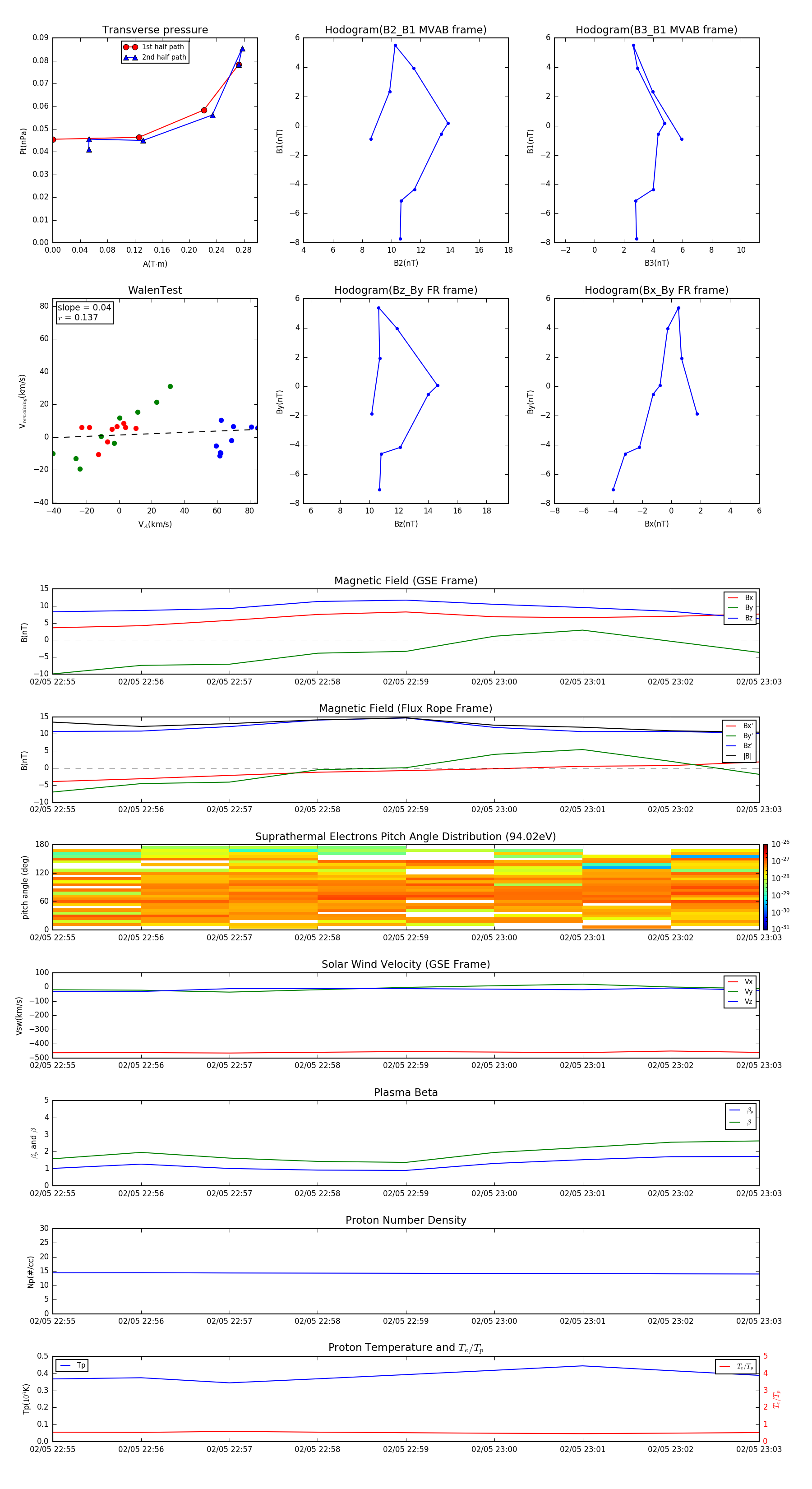
Flux Rope in 2000

Flux Rope Event 2000-02-05 22:55 ~ 2000-02-05 23:03 (9 minutes)


plot