HOME   LIST
‹–   –›

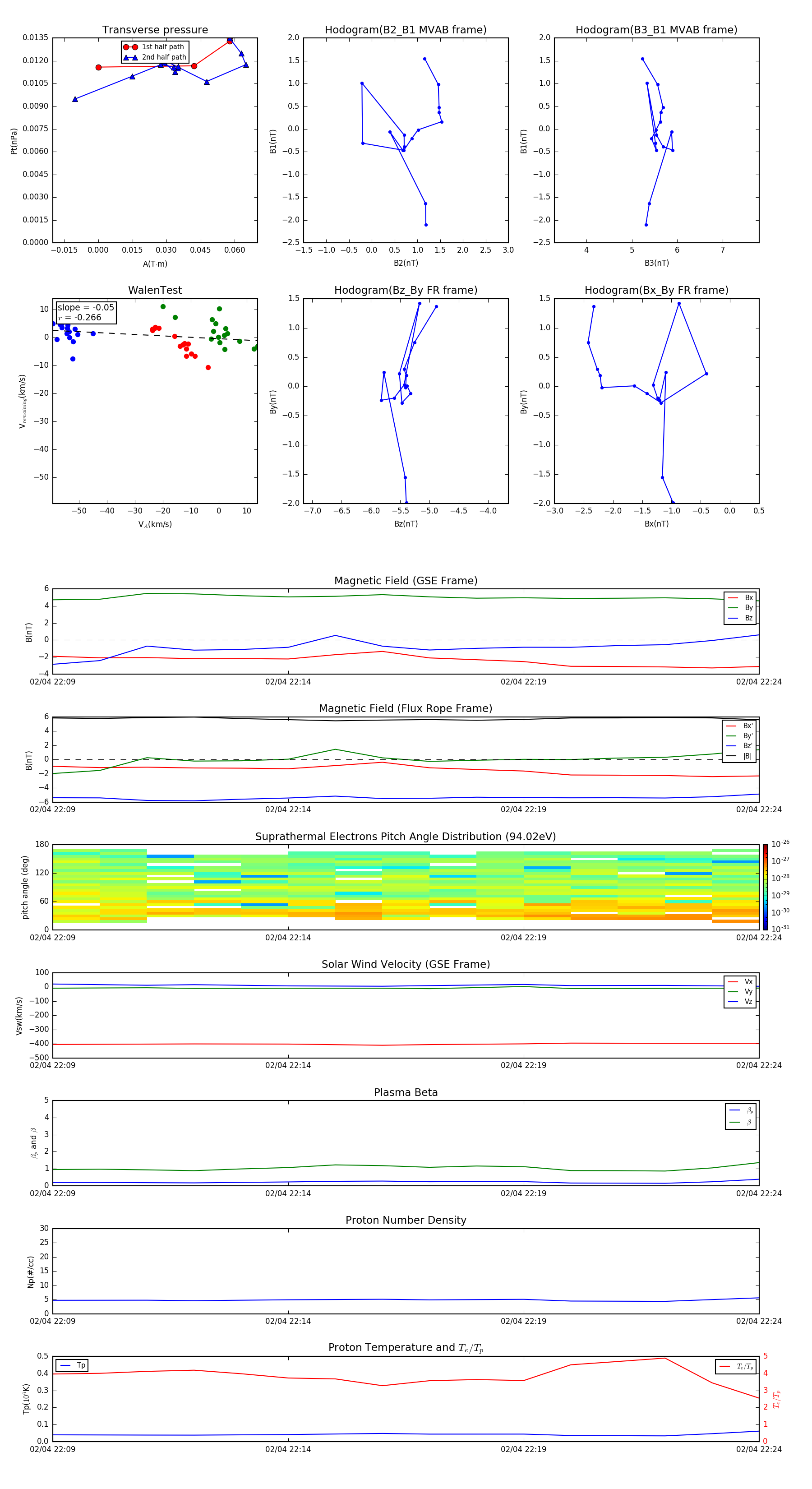
Flux Rope in 2000

Flux Rope Event 2000-02-04 22:09 ~ 2000-02-04 22:24 (16 minutes)


plot