HOME   LIST
‹–   –›

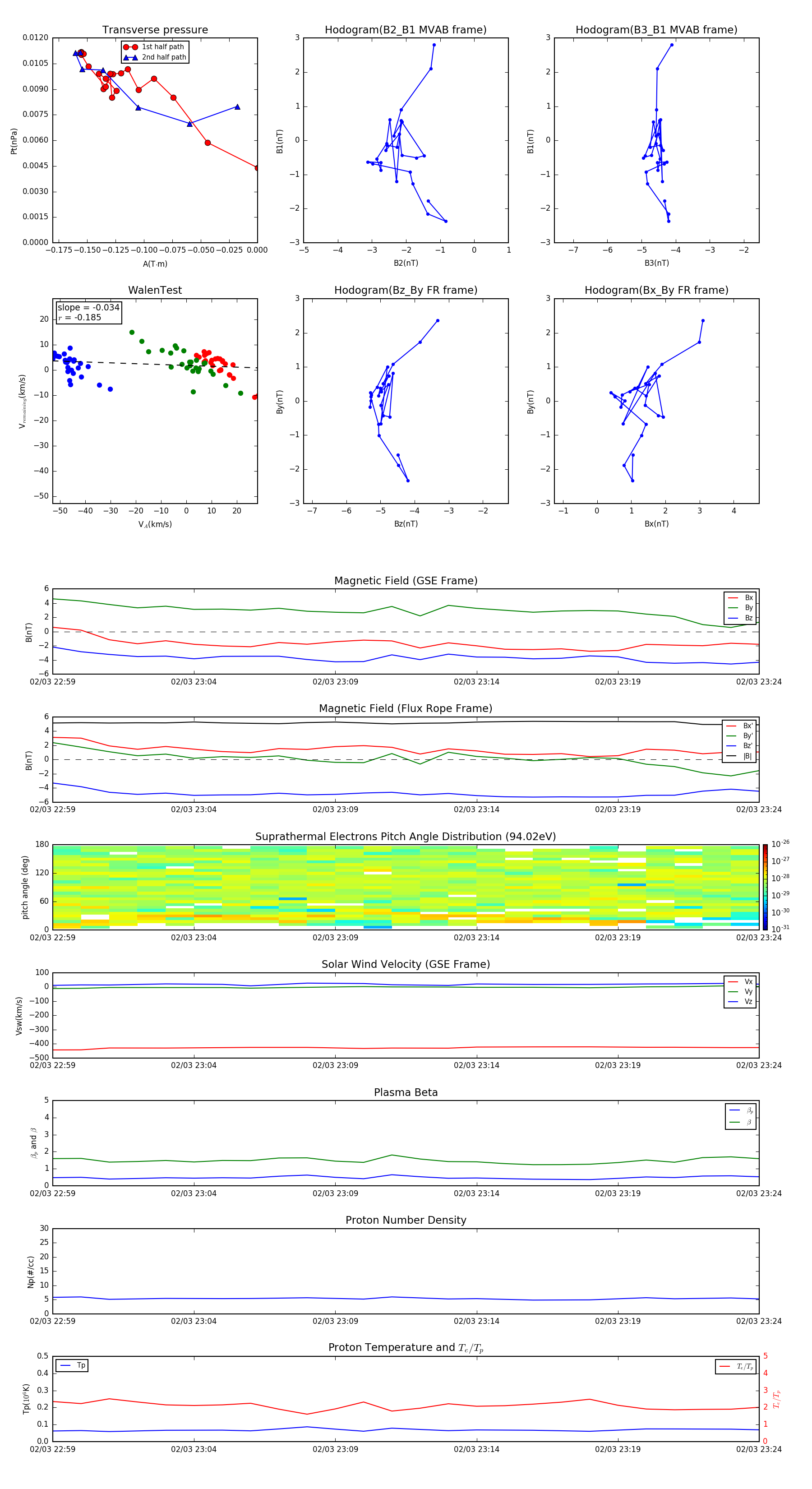
Flux Rope in 2000

Flux Rope Event 2000-02-03 22:59 ~ 2000-02-03 23:24 (26 minutes)


plot