HOME   LIST
‹–   –›

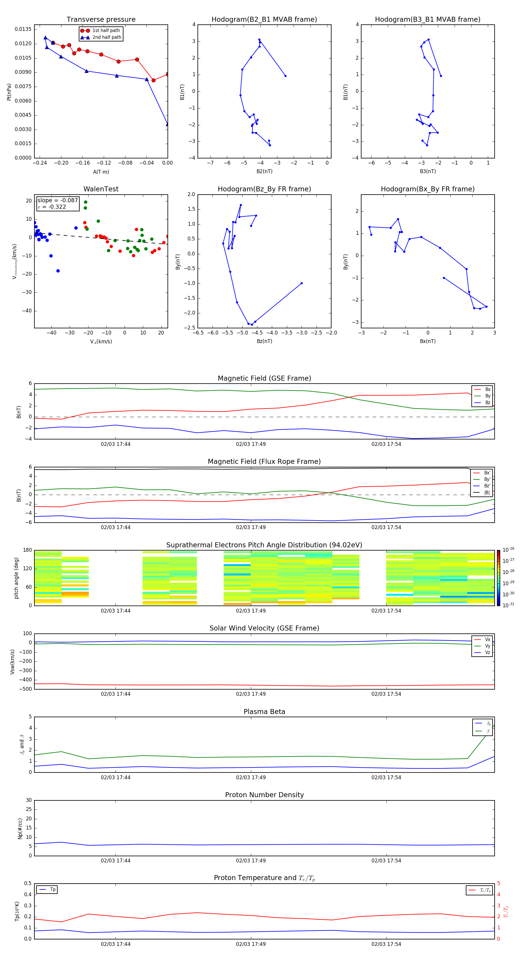
Flux Rope in 2000

Flux Rope Event 2000-02-03 17:41 ~ 2000-02-03 17:58 (18 minutes)


plot