HOME   LIST
‹–   –›

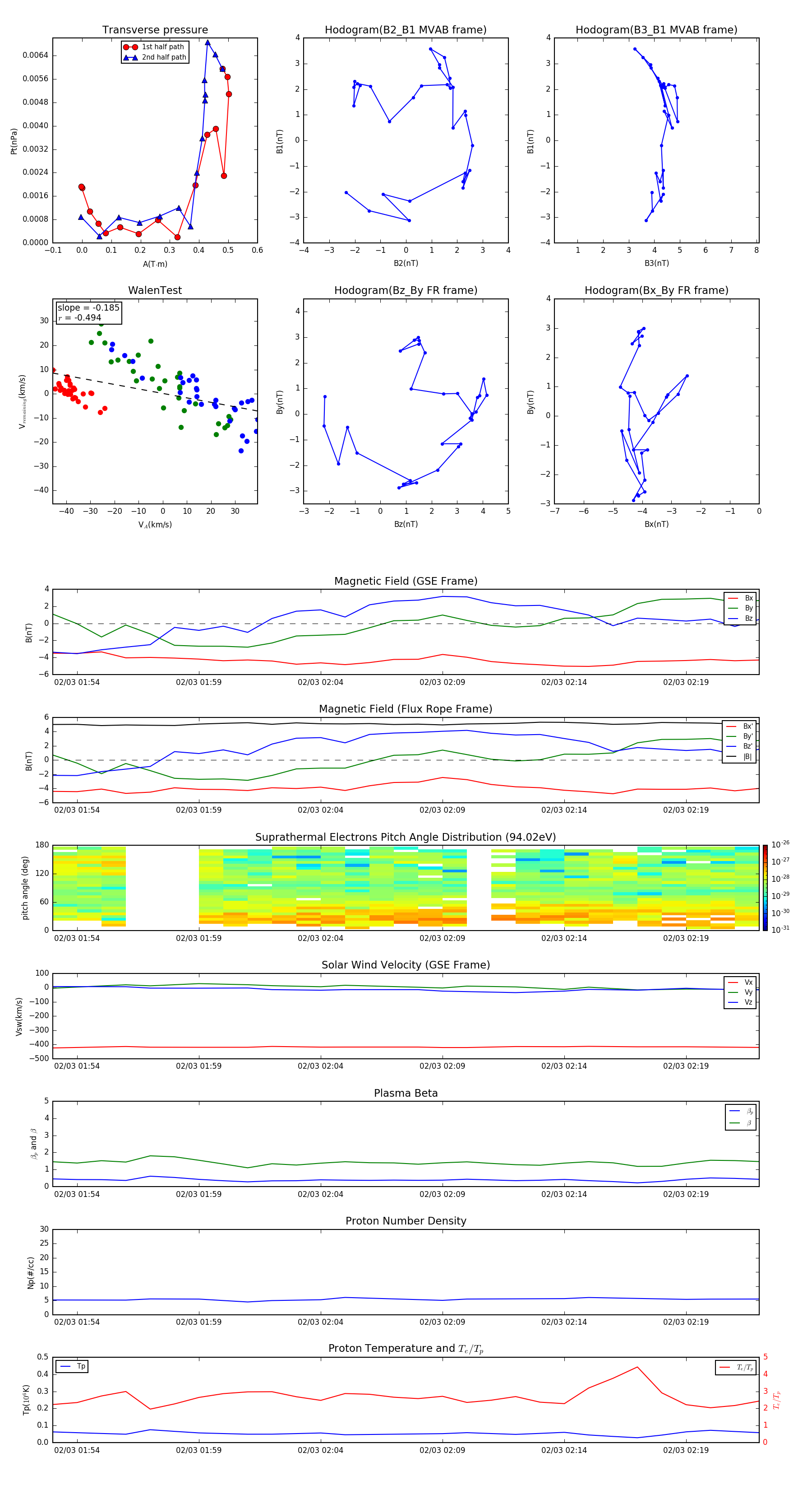
Flux Rope in 2000

Flux Rope Event 2000-02-03 01:53 ~ 2000-02-03 02:22 (30 minutes)


plot