HOME   LIST
‹–   –›

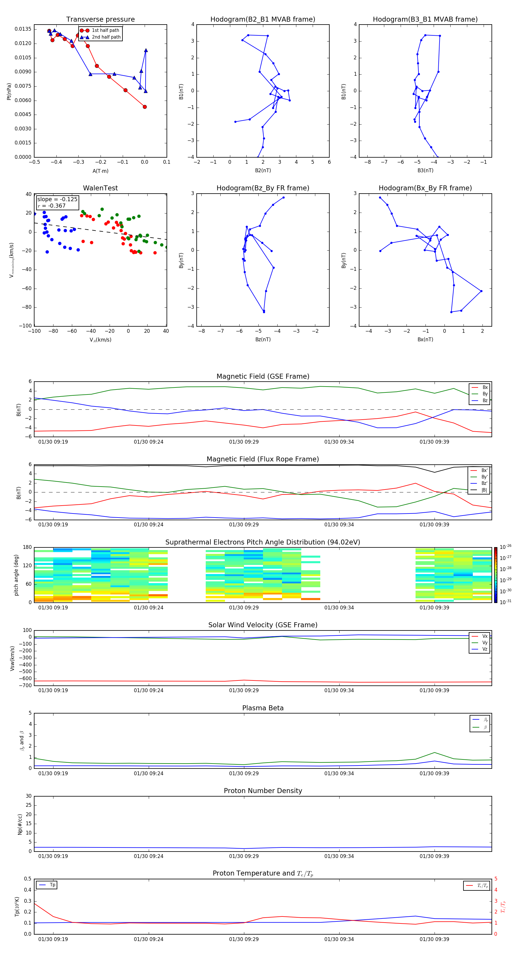
Flux Rope in 2000

Flux Rope Event 2000-01-30 09:18 ~ 2000-01-30 09:42 (25 minutes)


plot