HOME   LIST
‹–   –›

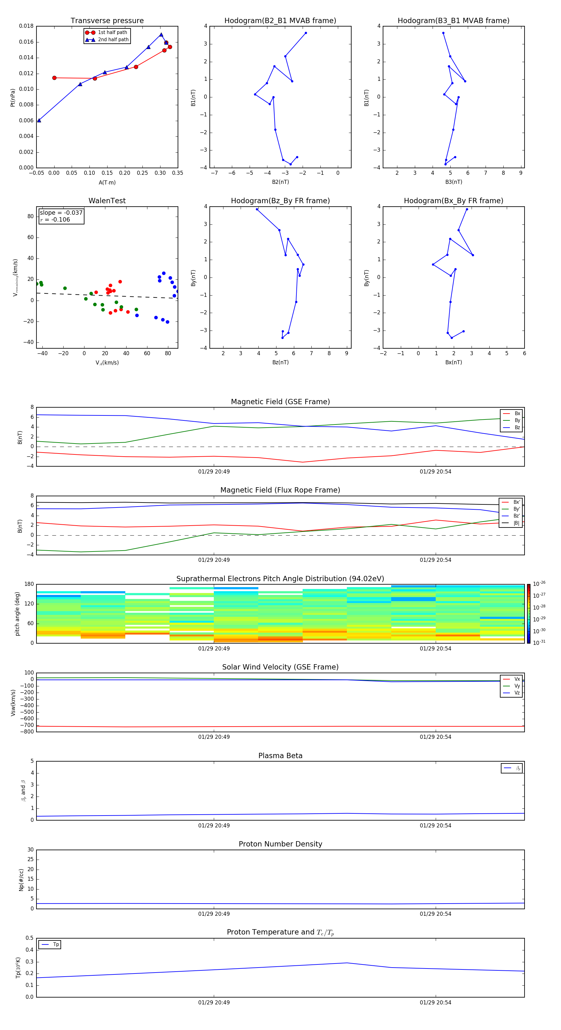
Flux Rope in 2000

Flux Rope Event 2000-01-29 20:45 ~ 2000-01-29 20:56 (12 minutes)


plot