HOME   LIST
‹–   –›

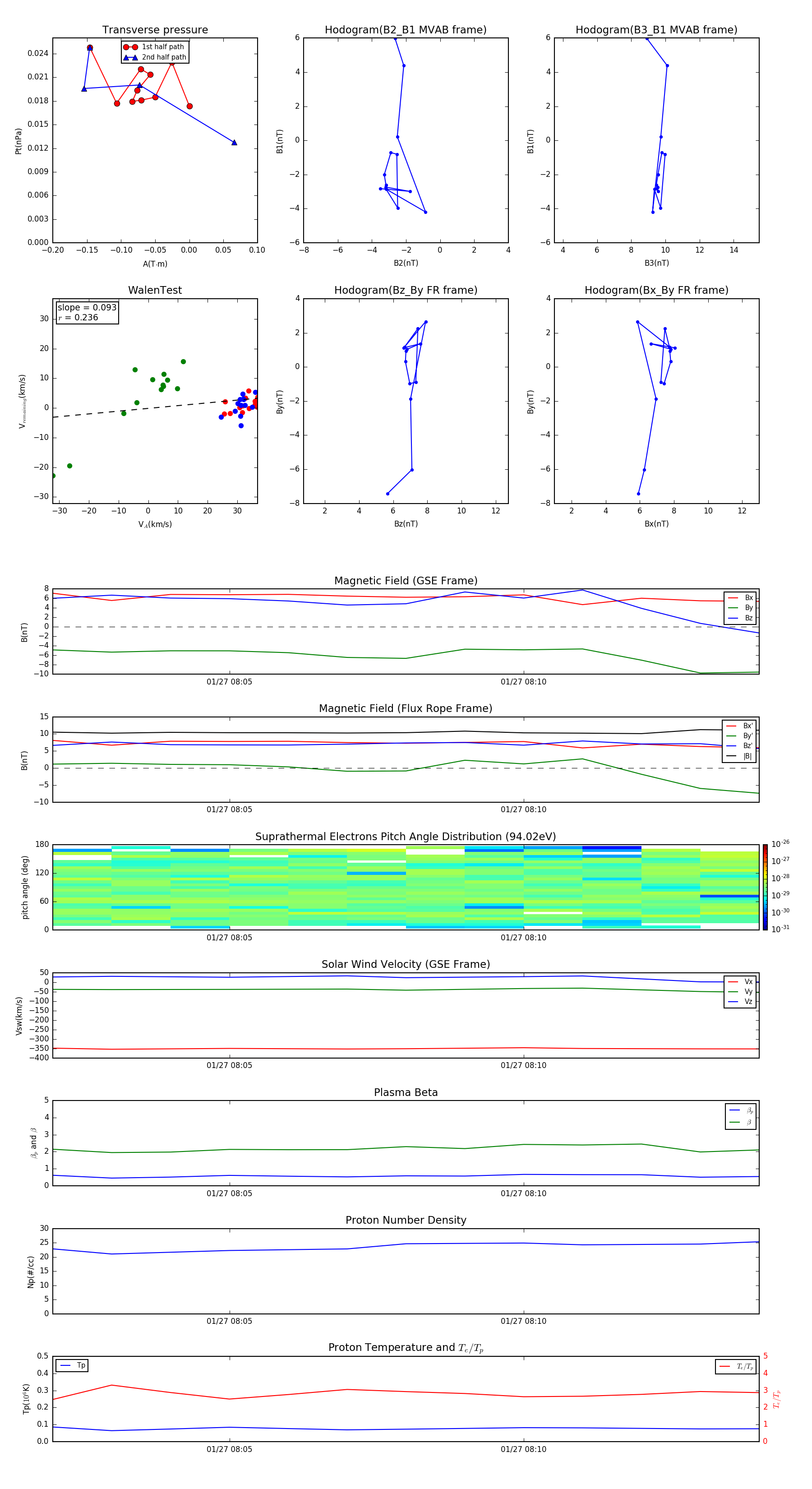
Flux Rope in 2000

Flux Rope Event 2000-01-27 08:02 ~ 2000-01-27 08:14 (13 minutes)


plot