HOME   LIST
‹–   –›

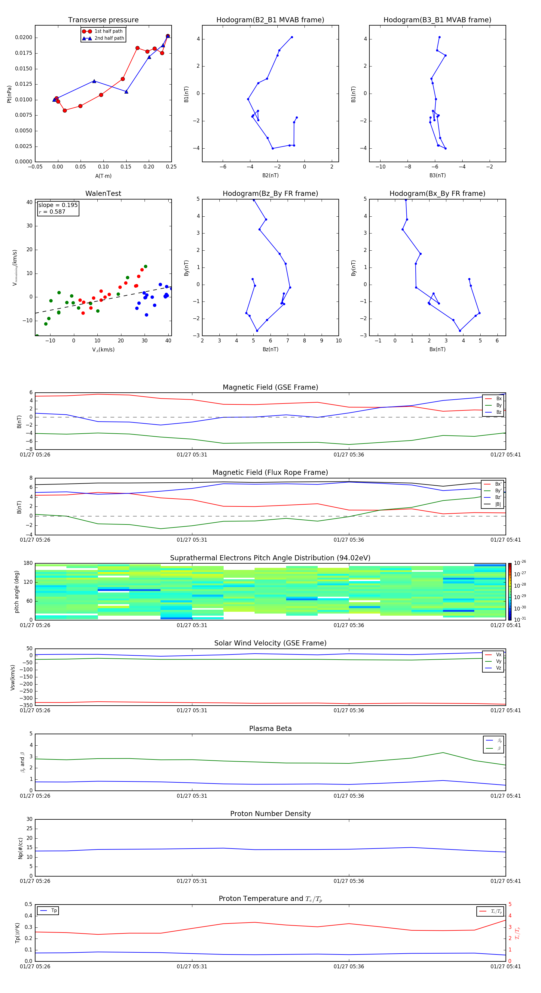
Flux Rope in 2000

Flux Rope Event 2000-01-27 05:26 ~ 2000-01-27 05:41 (16 minutes)


plot