HOME   LIST
‹–   –›

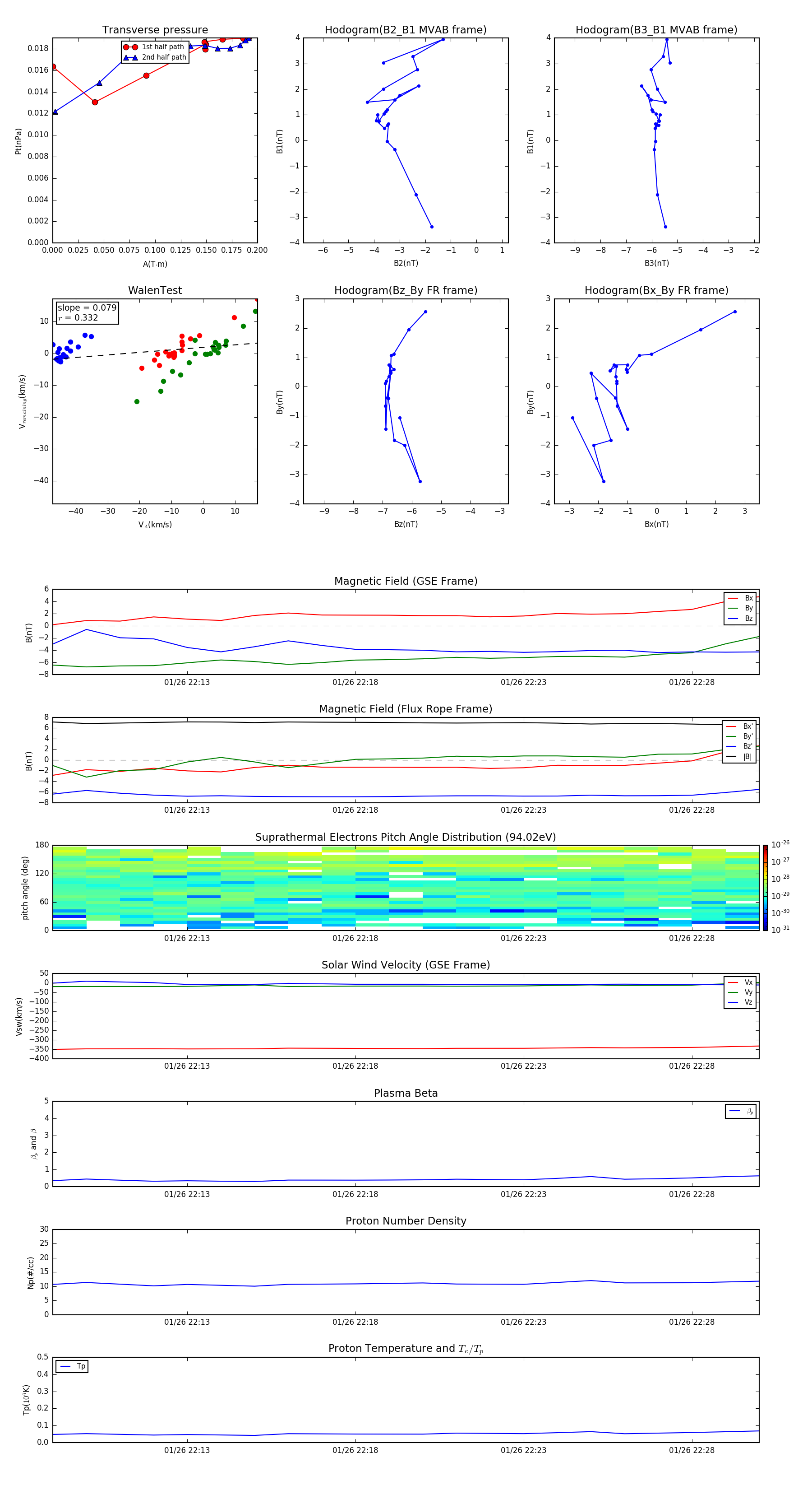
Flux Rope in 2000

Flux Rope Event 2000-01-26 22:09 ~ 2000-01-26 22:30 (22 minutes)


plot