HOME   LIST
‹–   –›

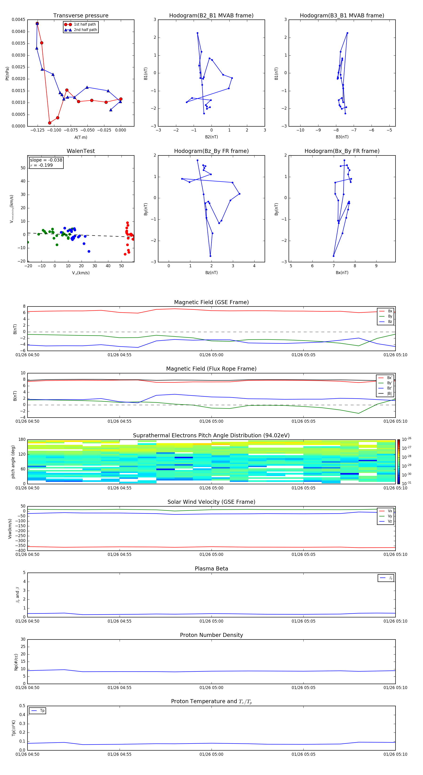
Flux Rope in 2000

Flux Rope Event 2000-01-26 04:50 ~ 2000-01-26 05:10 (21 minutes)


plot