HOME   LIST
‹–   –›

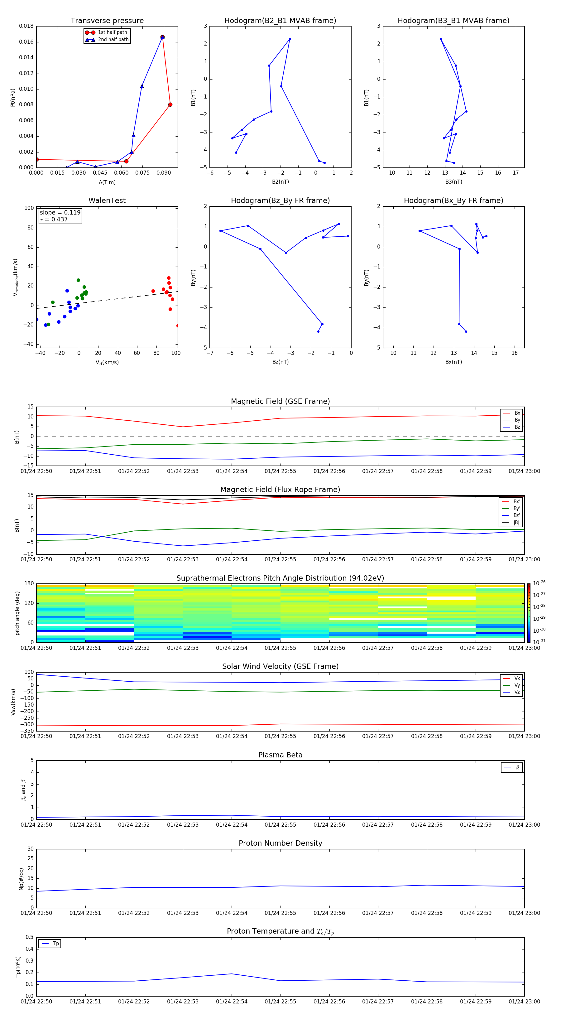
Flux Rope in 2000

Flux Rope Event 2000-01-24 22:50 ~ 2000-01-24 23:00 (11 minutes)


plot