HOME   LIST
‹–   –›

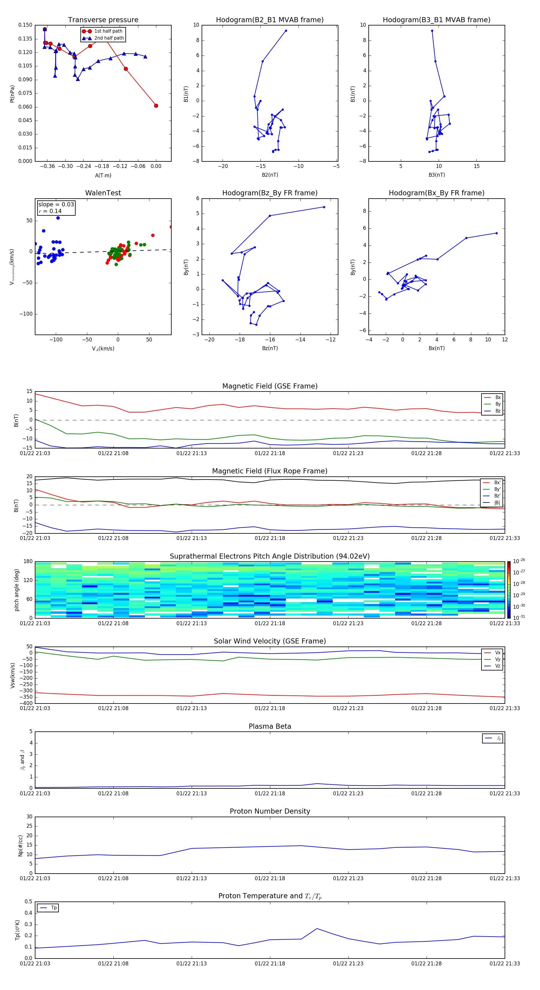
Flux Rope in 2000

Flux Rope Event 2000-01-22 21:03 ~ 2000-01-22 21:33 (31 minutes)


plot