HOME   LIST
‹–   –›

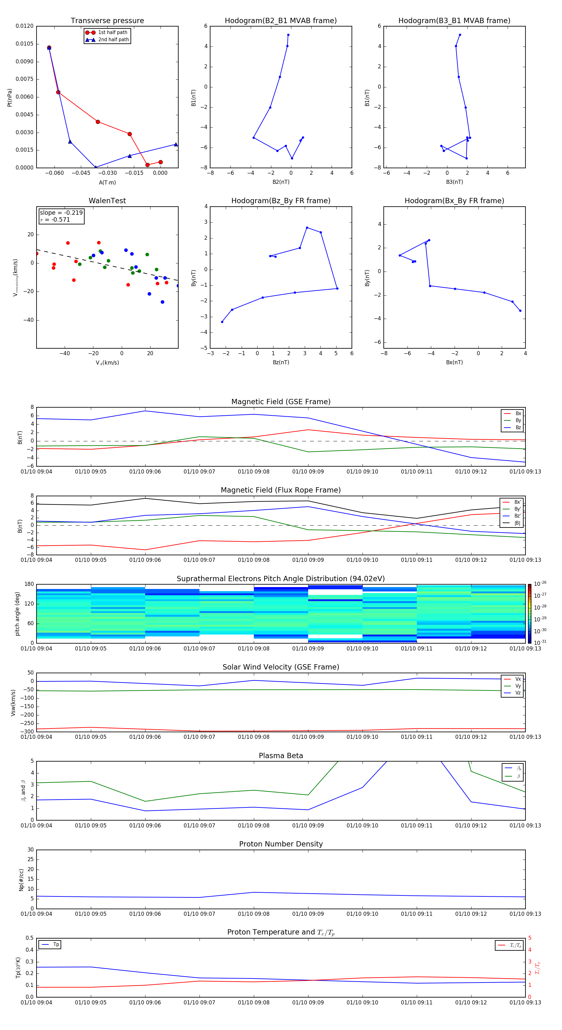
Flux Rope in 2000

Flux Rope Event 2000-01-10 09:04 ~ 2000-01-10 09:13 (10 minutes)


plot