HOME   LIST
‹–   –›

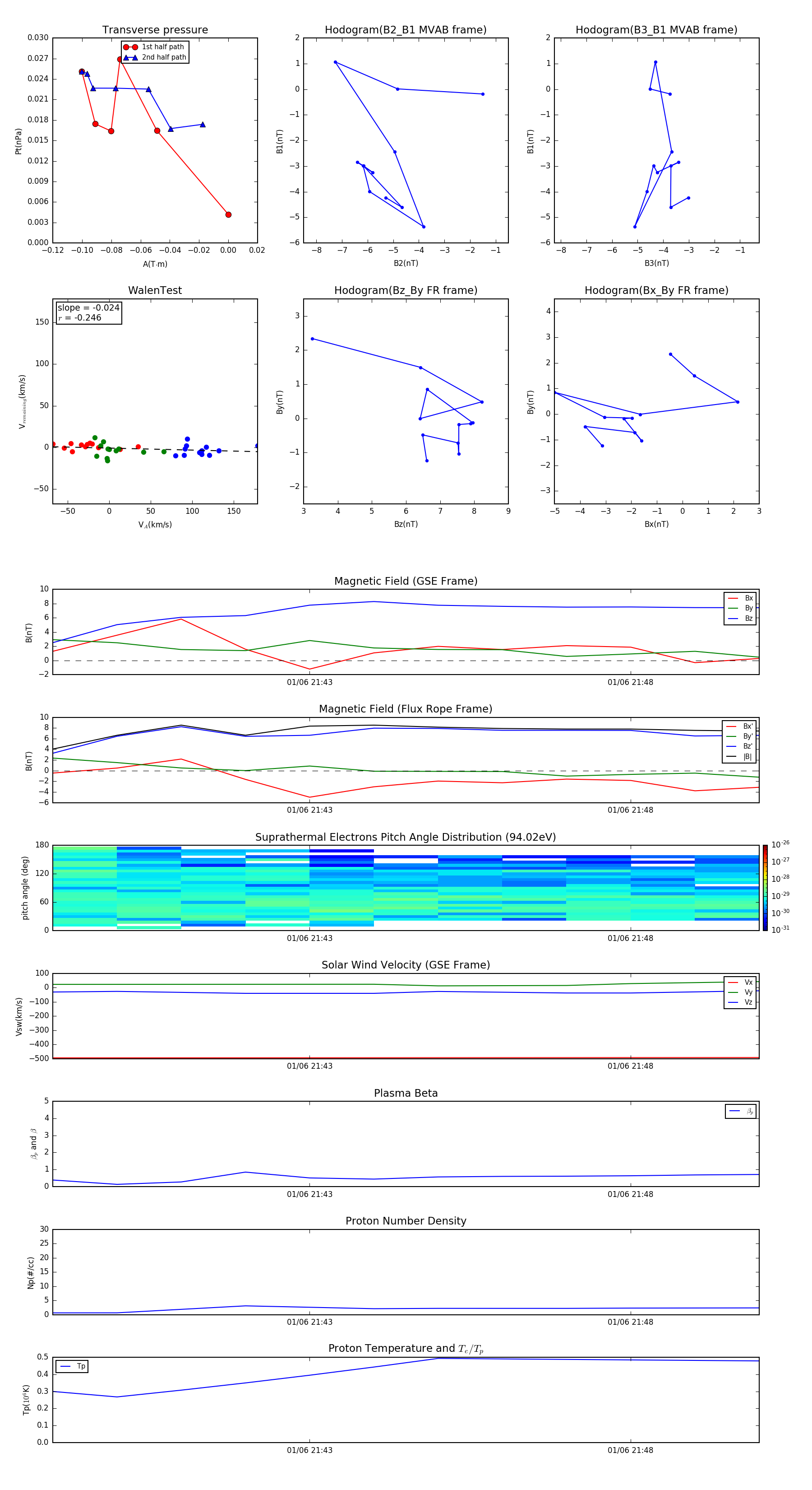
Flux Rope in 2000

Flux Rope Event 2000-01-06 21:39 ~ 2000-01-06 21:50 (12 minutes)


plot