HOME   LIST
‹–   –›  

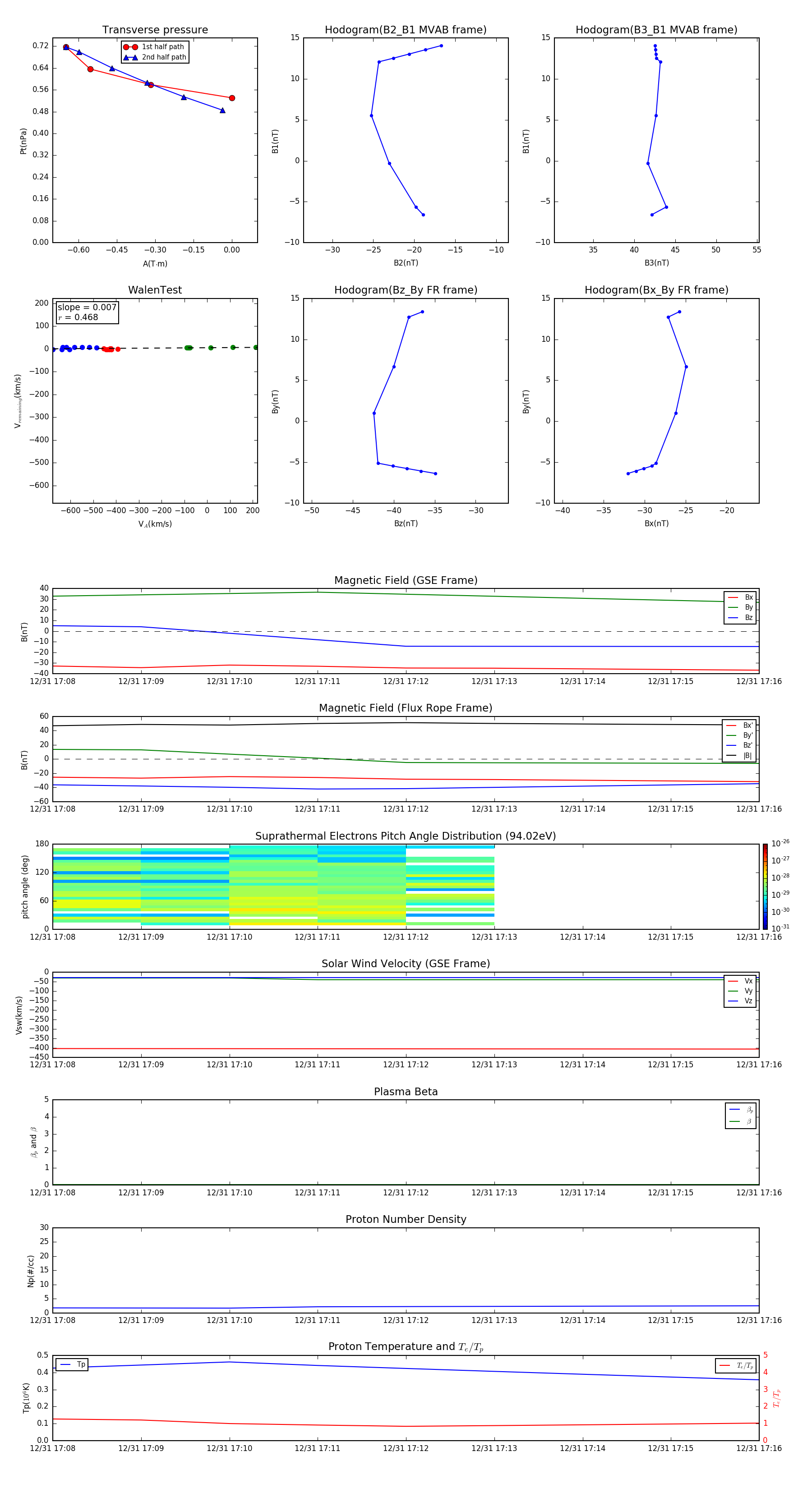
Flux Rope in 1999

Flux Rope Event 1999-12-31 17:08 ~ 1999-12-31 17:16 (9 minutes)


plot