HOME   LIST
‹–   –›

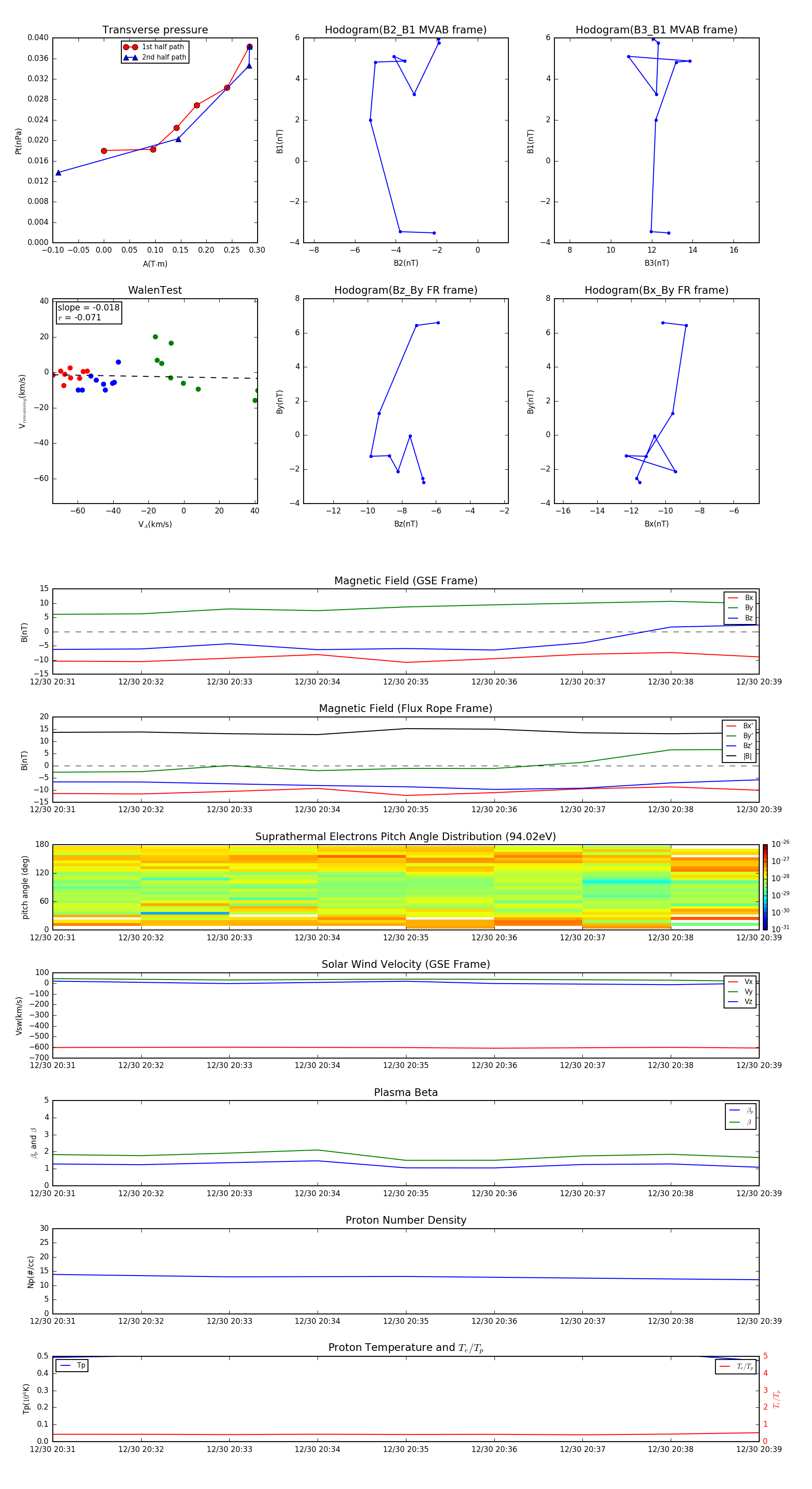
Flux Rope in 1999

Flux Rope Event 1999-12-30 20:31 ~ 1999-12-30 20:39 (9 minutes)


plot