HOME   LIST
‹–   –›

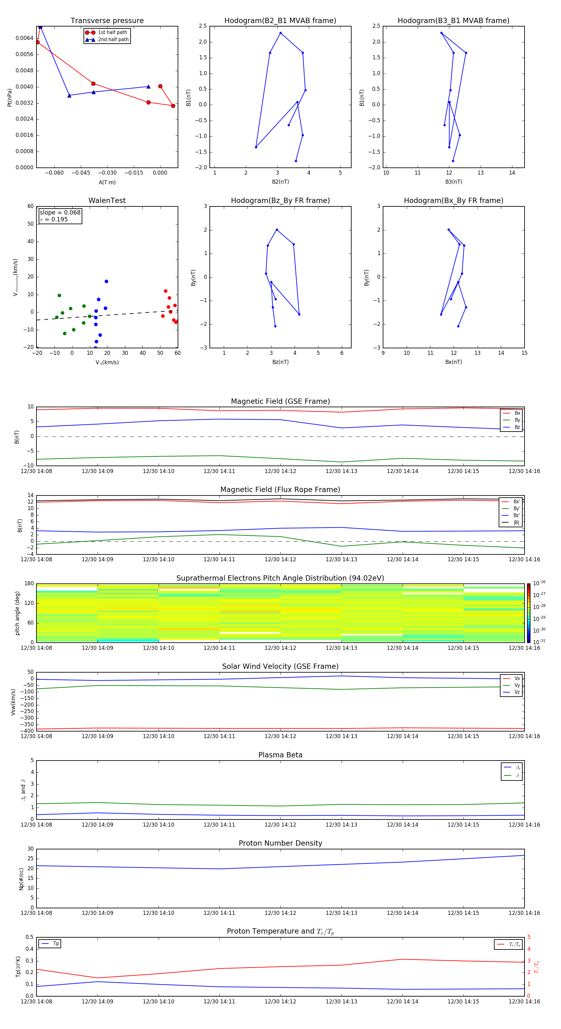
Flux Rope in 1999

Flux Rope Event 1999-12-30 14:08 ~ 1999-12-30 14:16 (9 minutes)


plot