HOME   LIST
‹–   –›

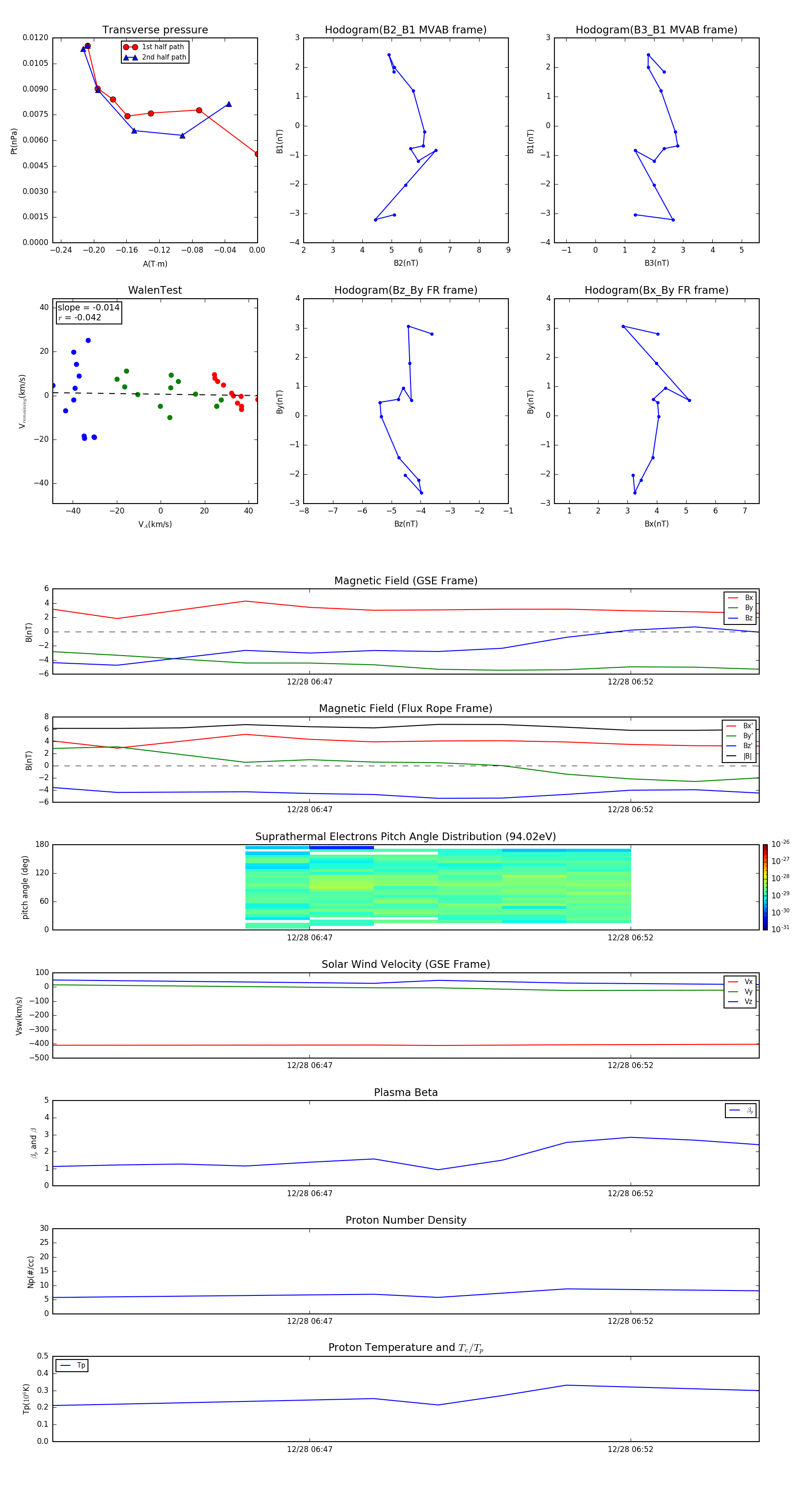
Flux Rope in 1999

Flux Rope Event 1999-12-28 06:43 ~ 1999-12-28 06:54 (12 minutes)


plot