HOME   LIST
‹–   –›

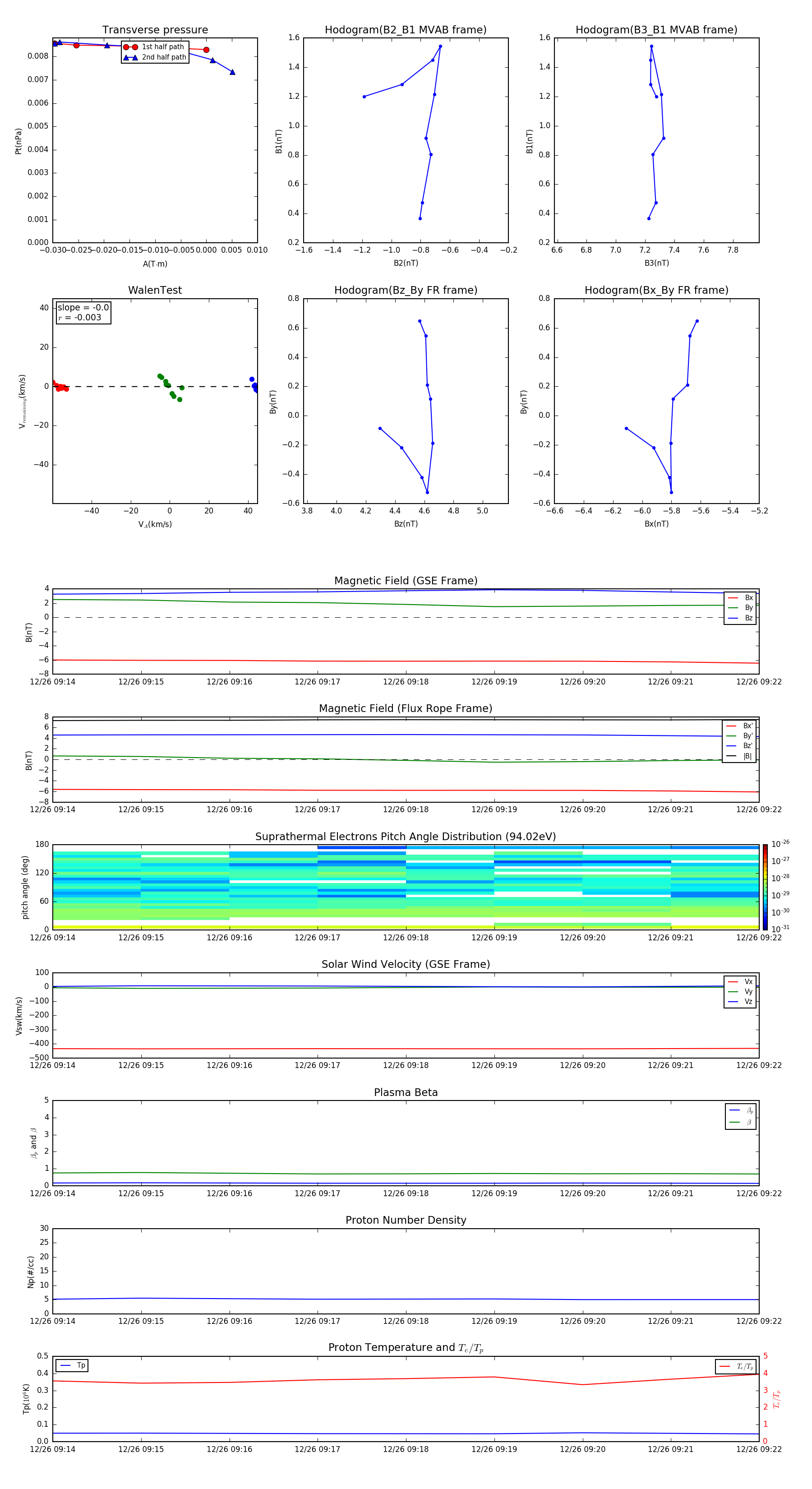
Flux Rope in 1999

Flux Rope Event 1999-12-26 09:14 ~ 1999-12-26 09:22 (9 minutes)


plot