HOME   LIST
‹–   –›

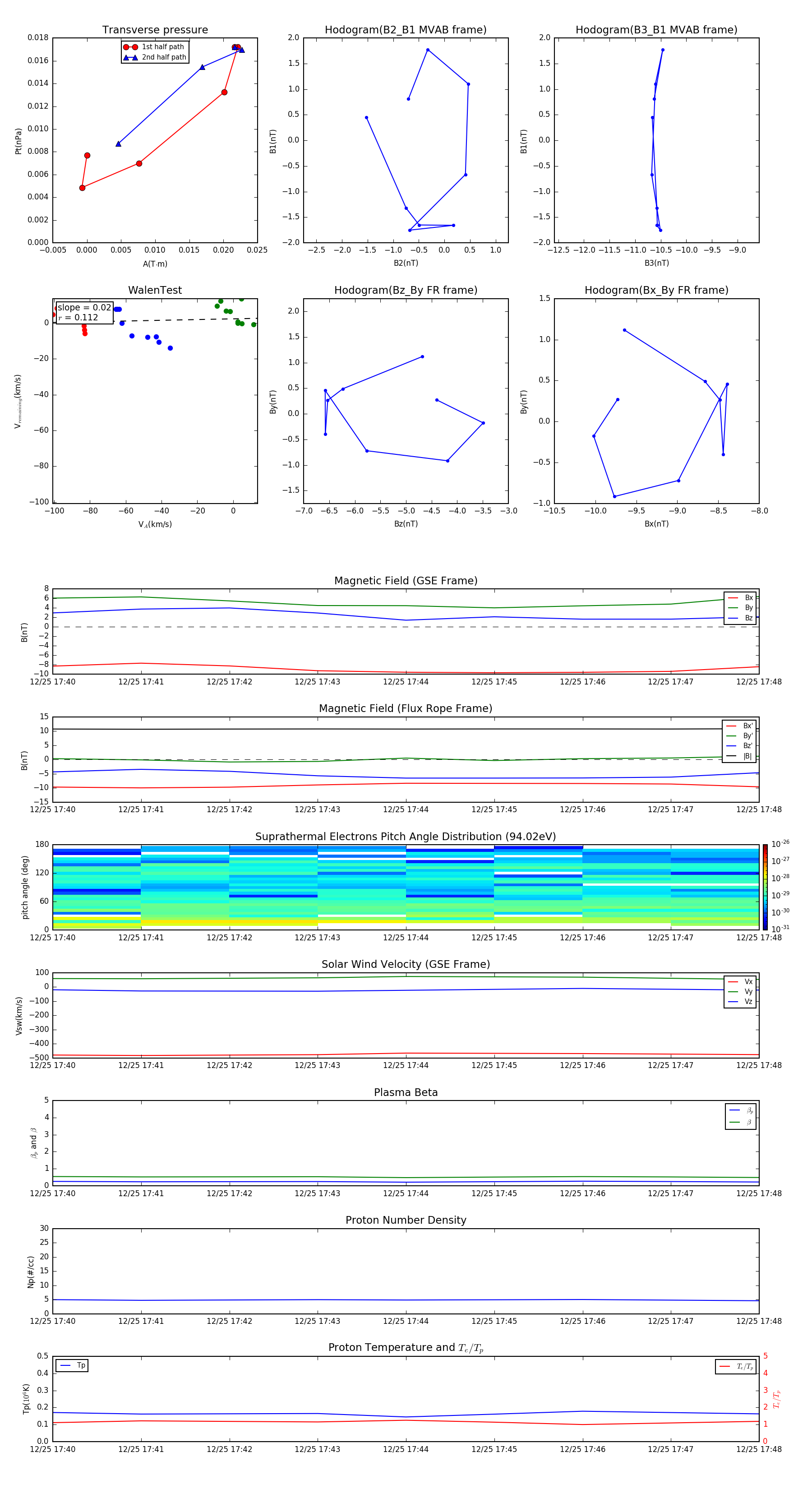
Flux Rope in 1999

Flux Rope Event 1999-12-25 17:40 ~ 1999-12-25 17:48 (9 minutes)


plot