HOME   LIST
‹–   –›

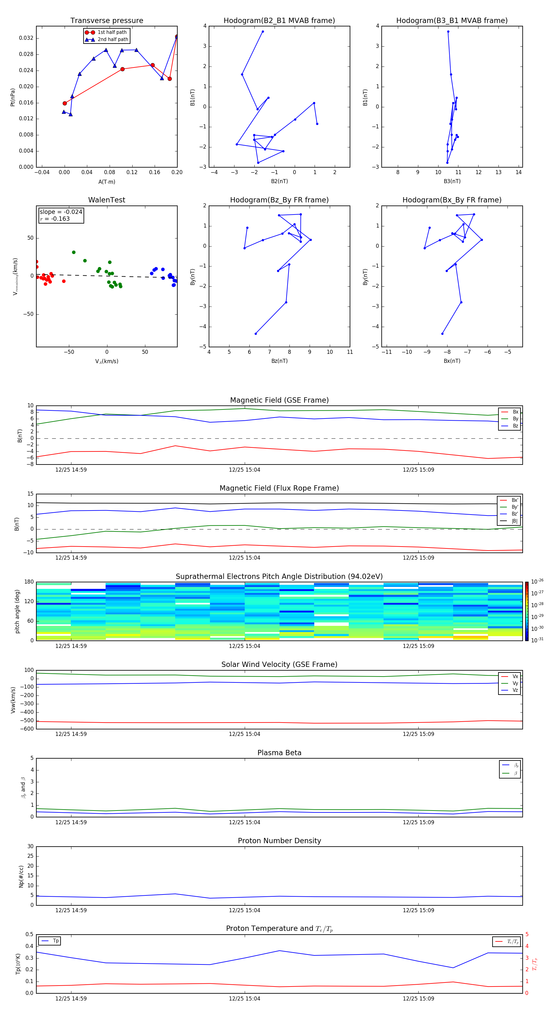
Flux Rope in 1999

Flux Rope Event 1999-12-25 14:58 ~ 1999-12-25 15:12 (15 minutes)


plot