HOME   LIST
‹–   –›

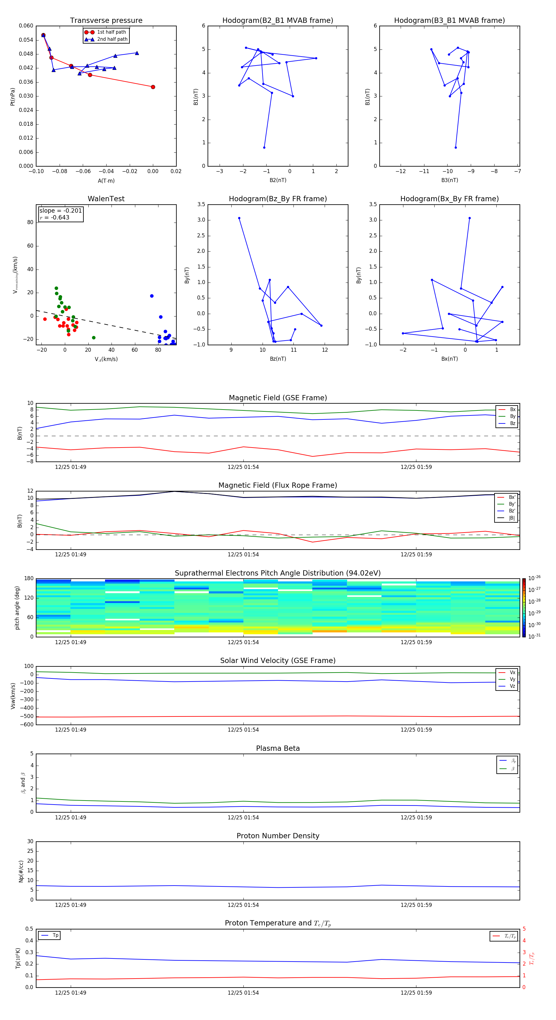
Flux Rope in 1999

Flux Rope Event 1999-12-25 01:48 ~ 1999-12-25 02:02 (15 minutes)


plot