HOME   LIST
‹–   –›

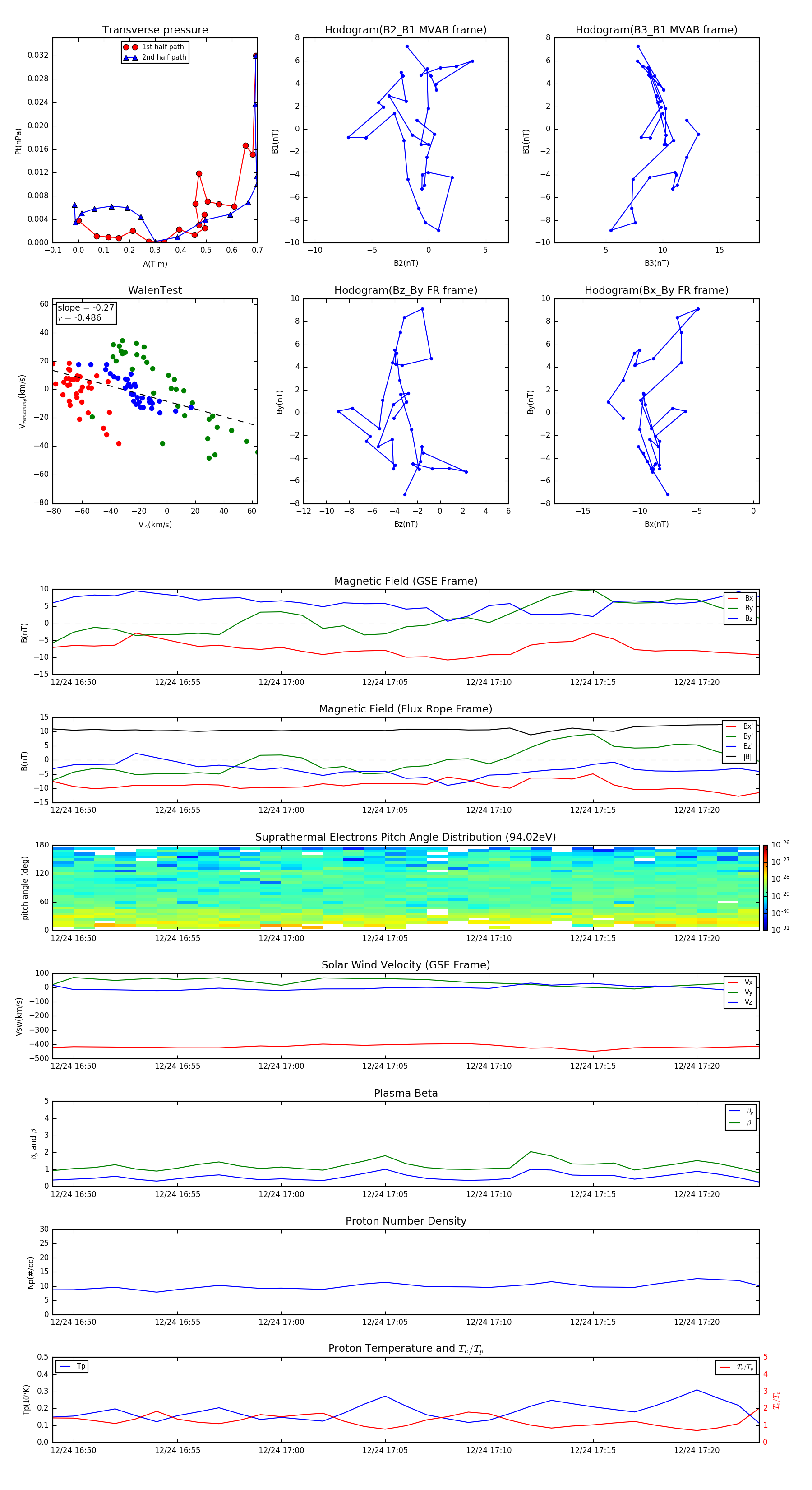
Flux Rope in 1999

Flux Rope Event 1999-12-24 16:49 ~ 1999-12-24 17:23 (35 minutes)


plot