HOME   LIST
‹–   –›

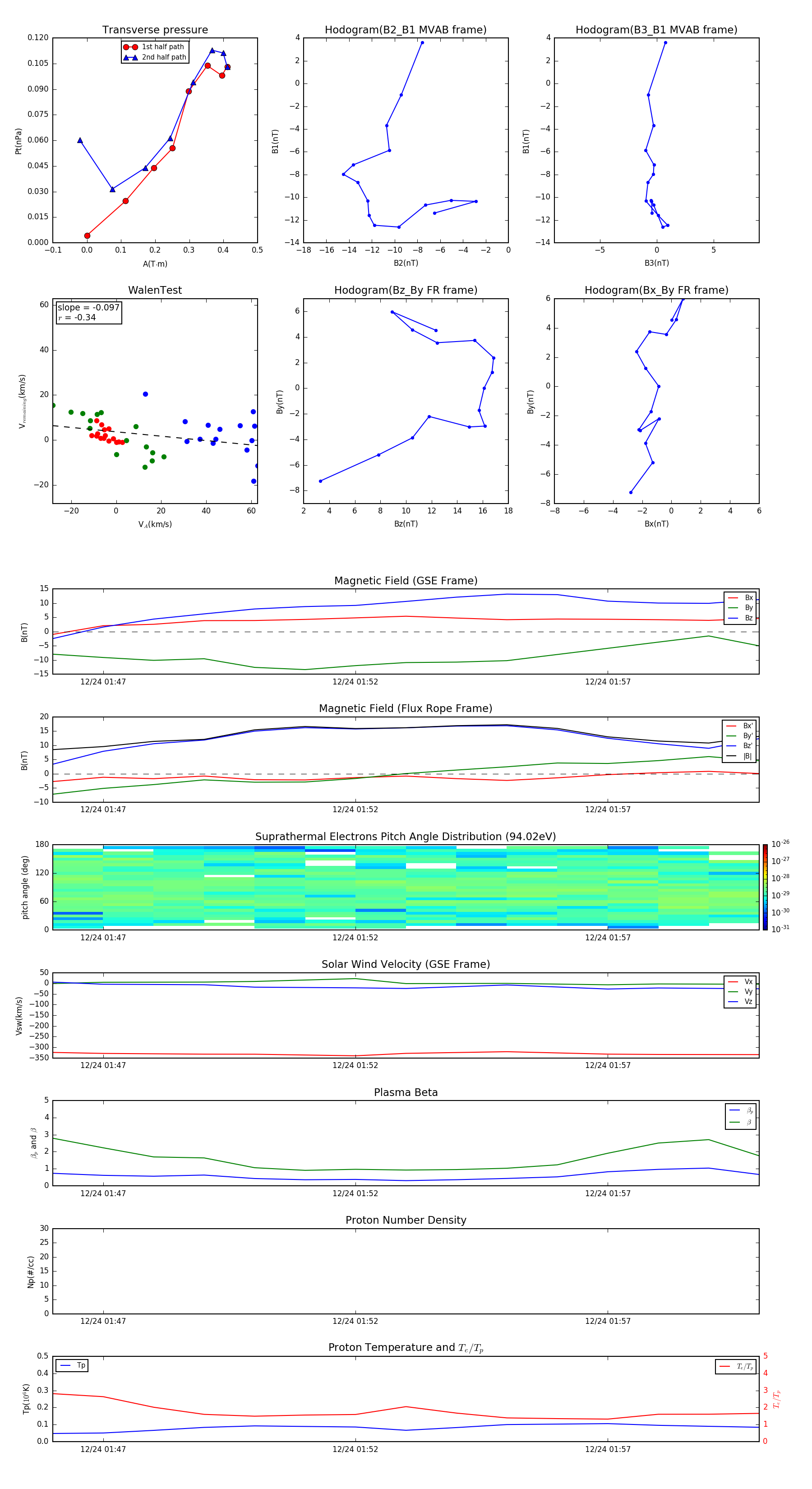
Flux Rope in 1999

Flux Rope Event 1999-12-24 01:46 ~ 1999-12-24 02:00 (15 minutes)


plot