HOME   LIST
‹–   –›

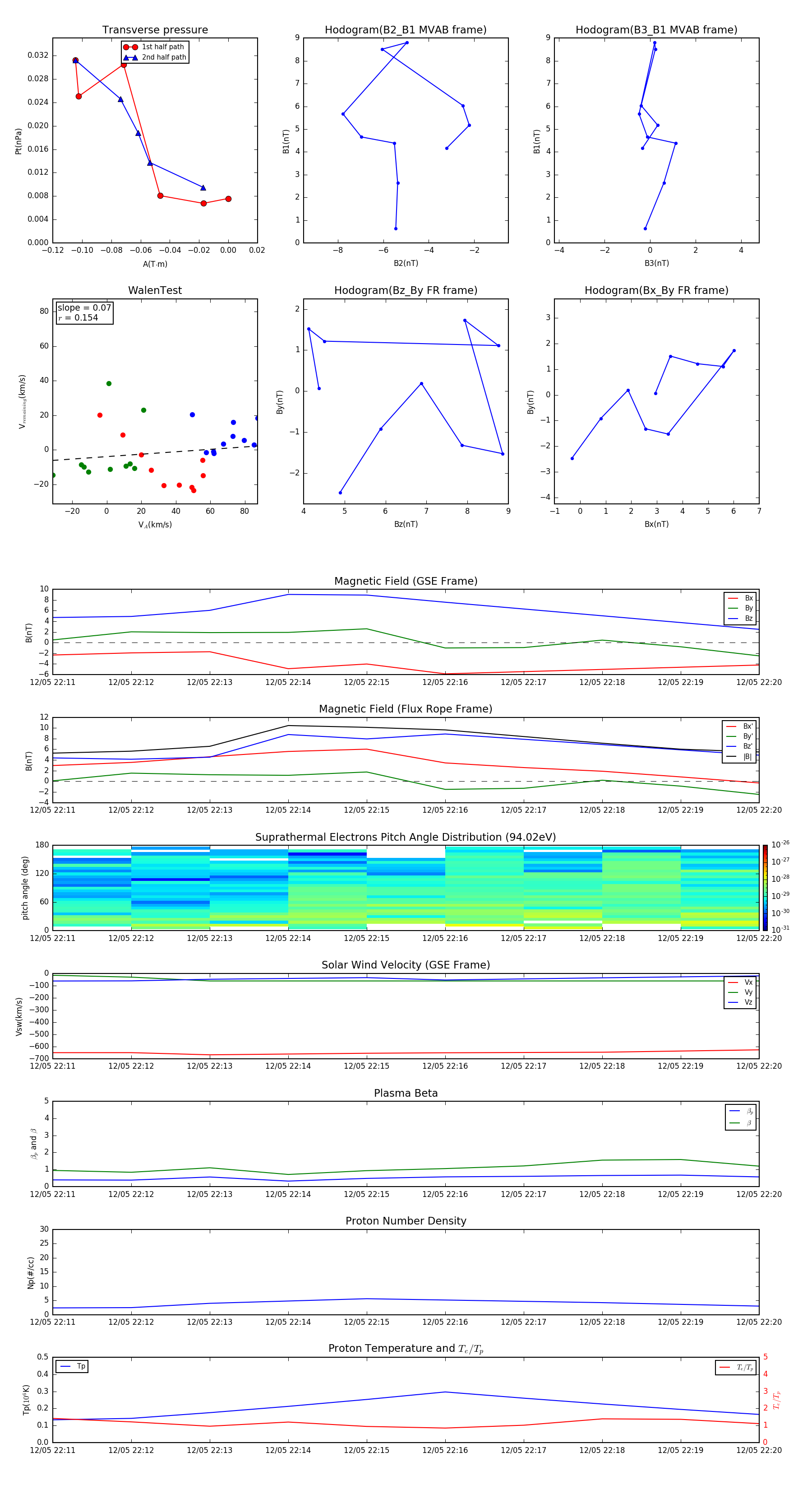
Flux Rope in 1999

Flux Rope Event 1999-12-05 22:11 ~ 1999-12-05 22:20 (10 minutes)


plot