HOME   LIST
‹–   –›

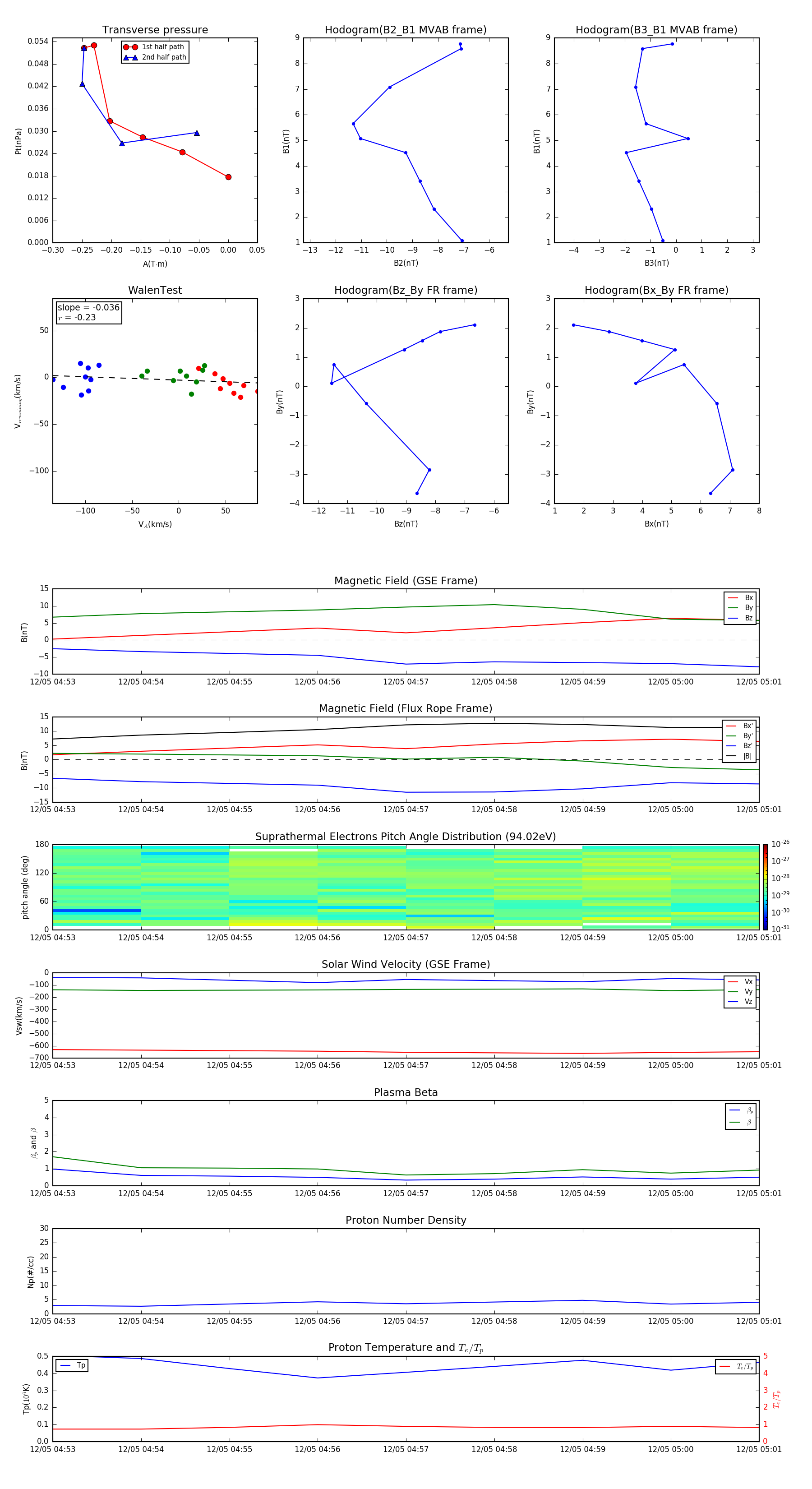
Flux Rope in 1999

Flux Rope Event 1999-12-05 04:53 ~ 1999-12-05 05:01 (9 minutes)


plot