HOME   LIST
‹–   –›

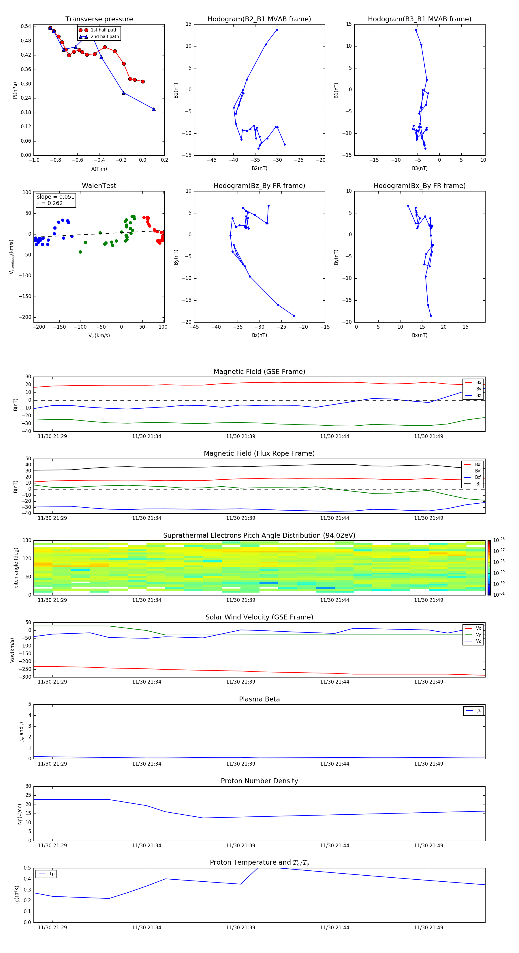
Flux Rope in 1999

Flux Rope Event 1999-11-30 21:28 ~ 1999-11-30 21:52 (25 minutes)


plot