HOME   LIST
‹–   –›

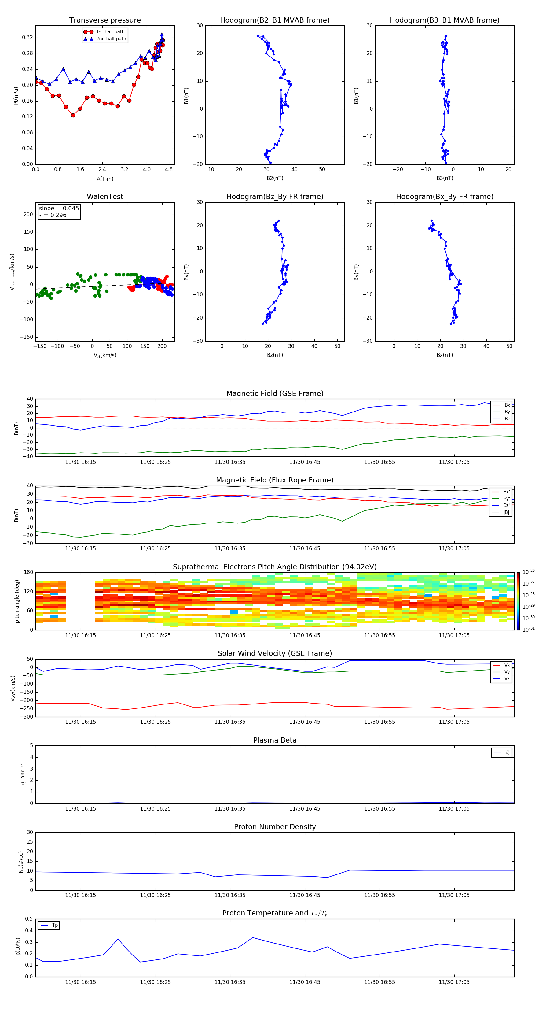
Flux Rope in 1999

Flux Rope Event 1999-11-30 16:09 ~ 1999-11-30 17:13 (65 minutes)


plot