HOME   LIST
‹–   –›

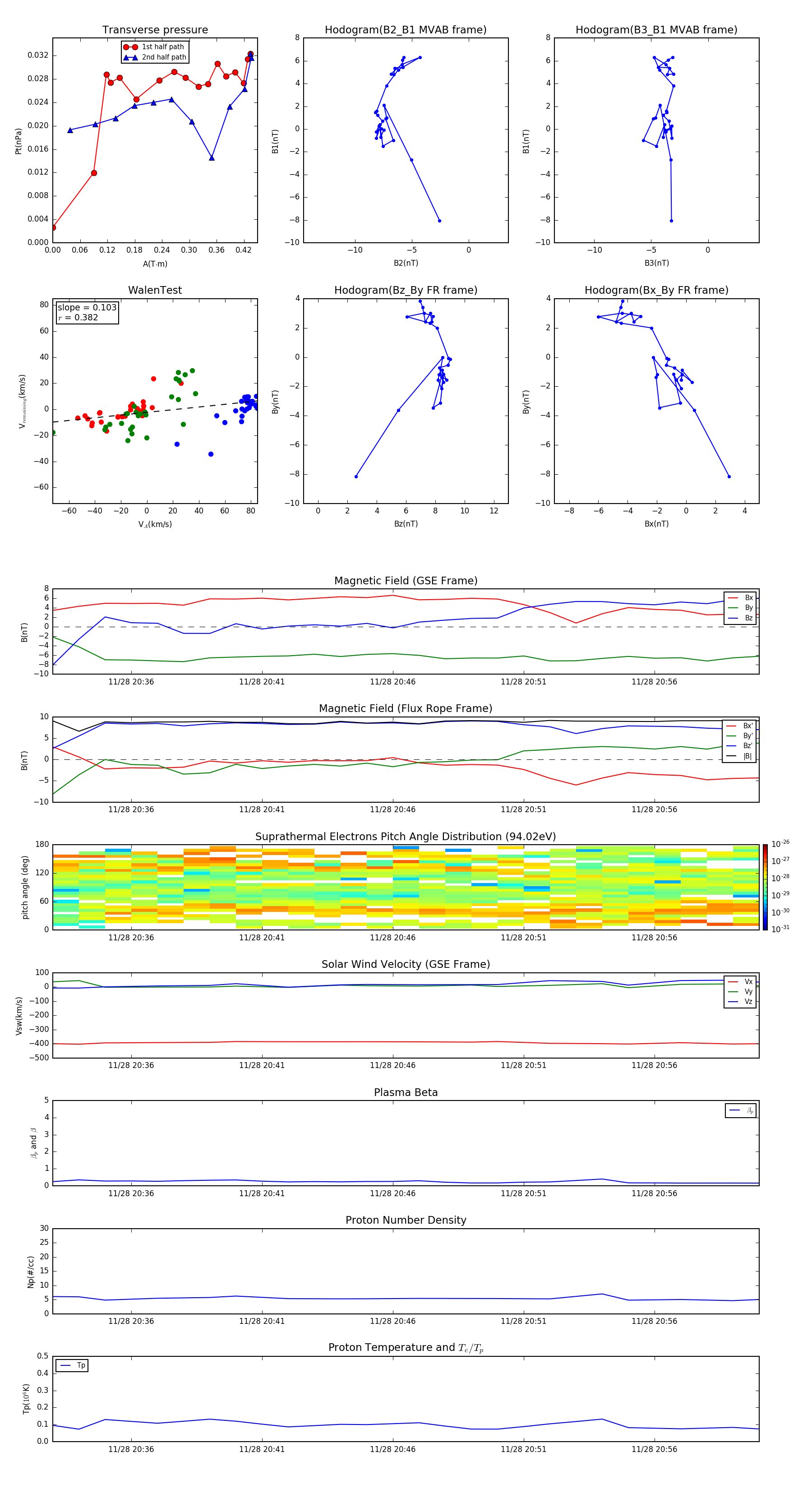
Flux Rope in 1999

Flux Rope Event 1999-11-28 20:33 ~ 1999-11-28 21:00 (28 minutes)


plot