HOME   LIST
‹–   –›

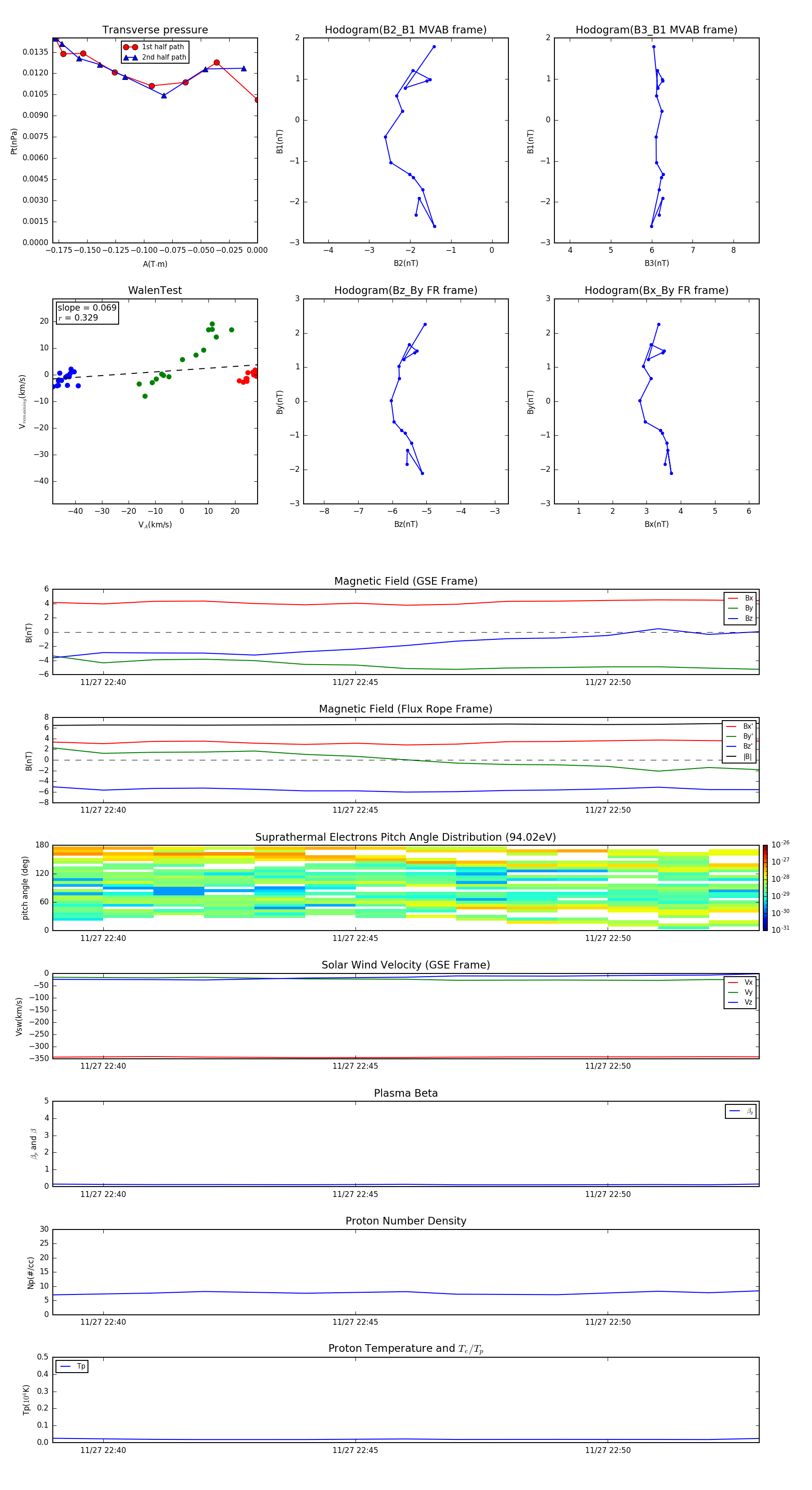
Flux Rope in 1999

Flux Rope Event 1999-11-27 22:39 ~ 1999-11-27 22:53 (15 minutes)


plot