HOME   LIST
‹–   –›

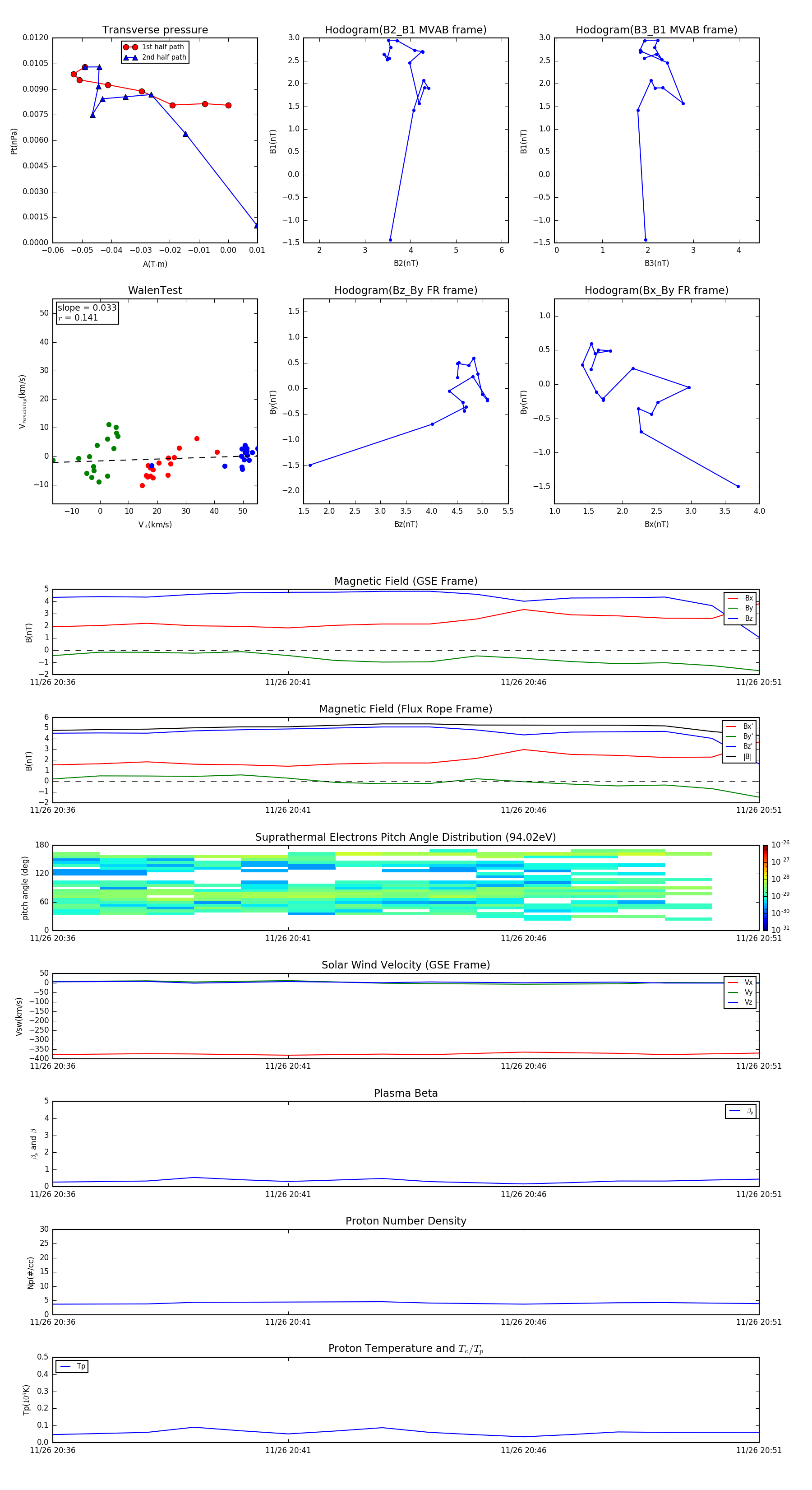
Flux Rope in 1999

Flux Rope Event 1999-11-26 20:36 ~ 1999-11-26 20:51 (16 minutes)


plot