HOME   LIST
‹–   –›

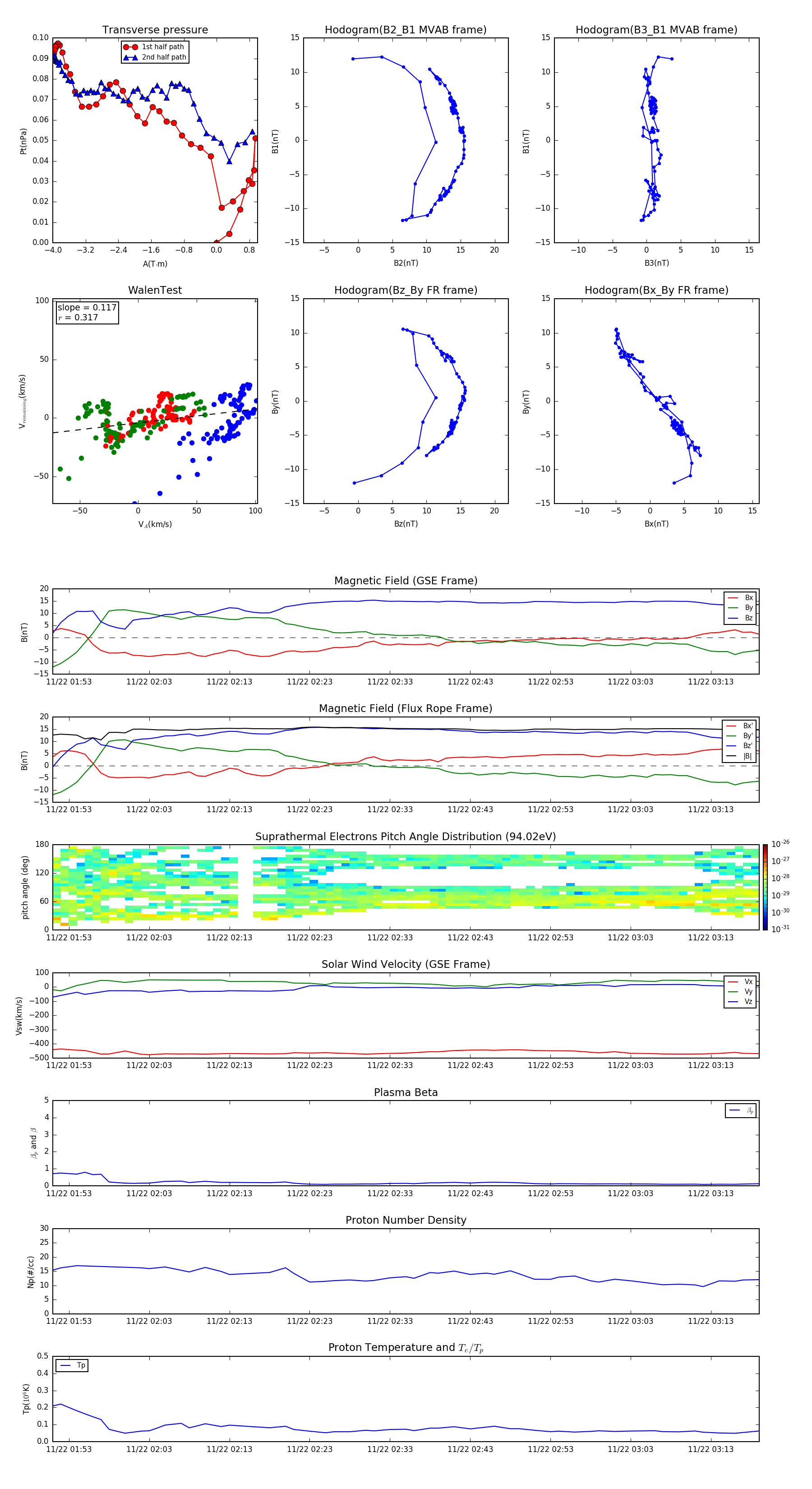
Flux Rope in 1999

Flux Rope Event 1999-11-22 01:51 ~ 1999-11-22 03:19 (89 minutes)


plot