HOME   LIST
‹–   –›

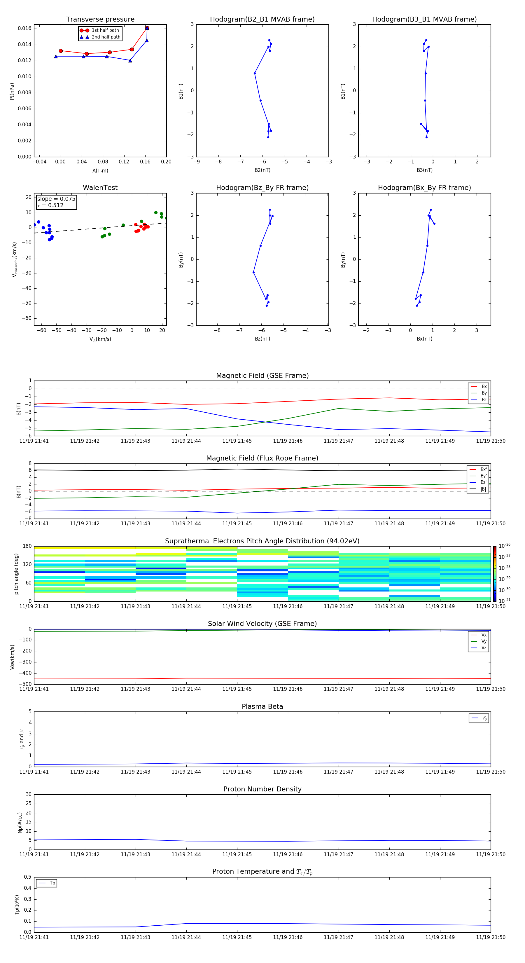
Flux Rope in 1999

Flux Rope Event 1999-11-19 21:41 ~ 1999-11-19 21:50 (10 minutes)


plot