HOME   LIST
‹–   –›

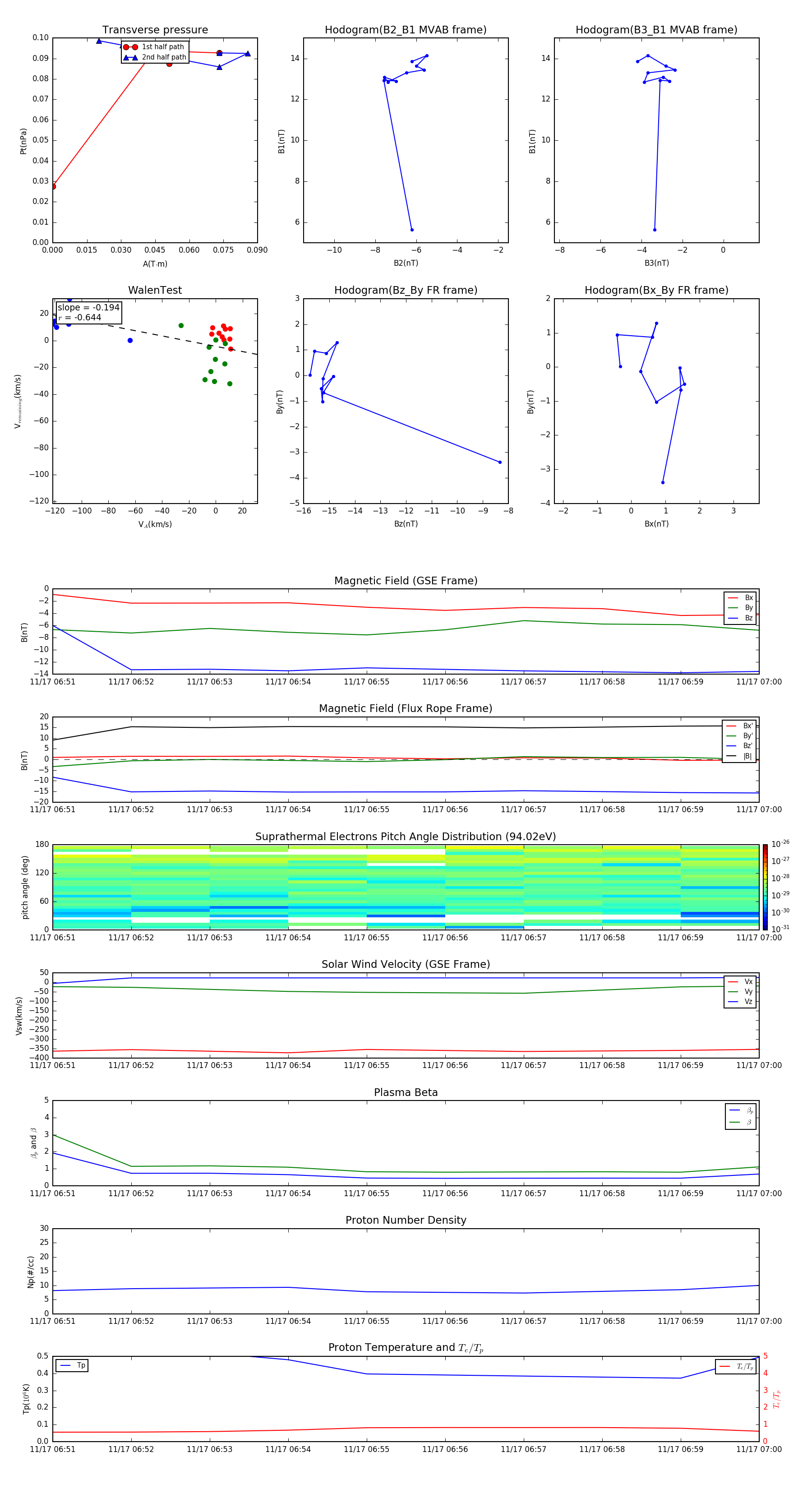
Flux Rope in 1999

Flux Rope Event 1999-11-17 06:51 ~ 1999-11-17 07:00 (10 minutes)


plot